Что-то не так?
Пожалуйста, отключите Adblock.
Портал QRZ.RU существует только за счет рекламы, поэтому мы были бы Вам благодарны если Вы внесете сайт в список исключений. Мы стараемся размещать только релевантную рекламу, которая будет интересна не только рекламодателям, но и нашим читателям. Отключив Adblock, вы поможете не только нам, но и себе. Спасибо.
Как добавить наш сайт в исключения AdBlockРеклама
И ещё о трансивере UW3DI …
И ещё о трансивере UW3DI …
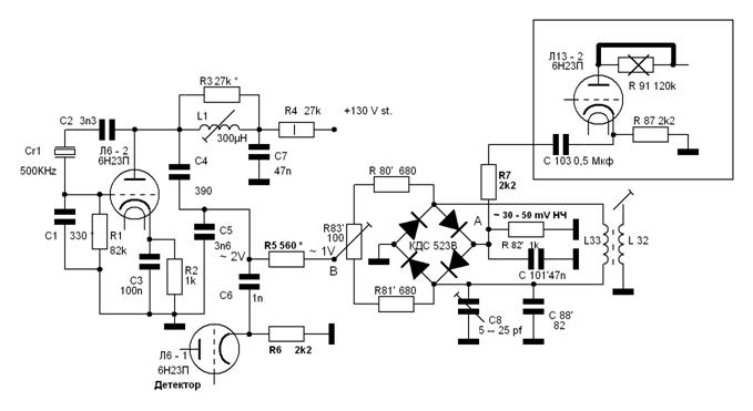
Памяти моего брата RV9BB К большому количеству материалов по доработке всё еще живого и популярного трансивера предлагается ряд предложений, внедрённых в несколько рабочих конструкций. В основном они направлены на решение задач по повышению качества формируемого SSB сигнала и устранение влияния изменения напряжения сети на общую стабильность частоты. На первом рисунке вы видите изменения, касающиеся ;балансного модулятора, катодного повторителя микрофонного усилителя и опорного генератора на 500 КГц. Вводить их можно поэтапно, и если результат удовлетворяет, двигаться дальше.
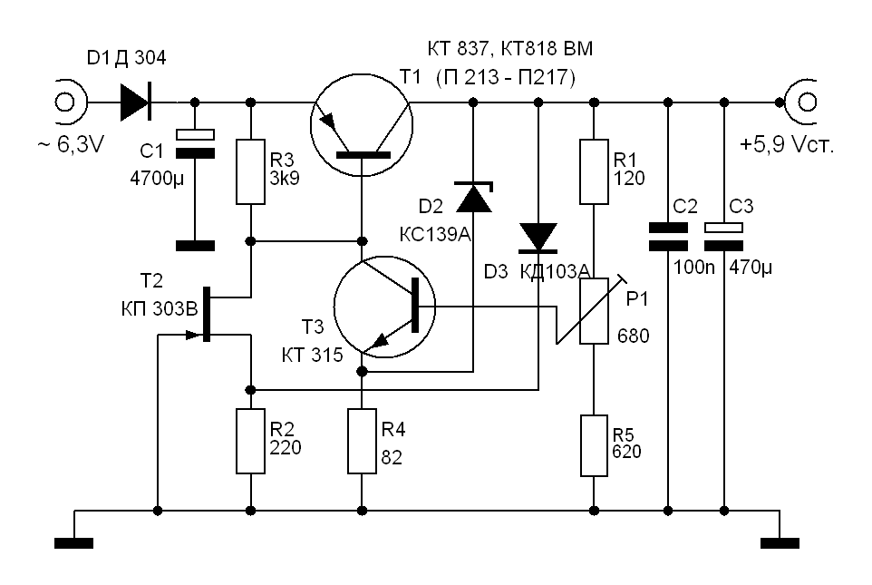
Пояснений схемы практически почти не требуют, нужно лишь выполнить следующие рекомендации по настройке: При настройке балансного модулятора после установки диодной сборки желательно проверить качество контура L 32- C 96 и настроить его на среднюю частоту ЭМФ. Для этого вынуть лампу Л6 и на среднюю точку R 83' подать сигнал от ГСС с уровнем 1 V и частотой 501,5 КГц, установить R 83' в одно из крайних положений и настроить контур по максимуму. Затем проверить ширину его полосы на уровне -3 db (норма 12 – 17 КГц ). При значительно большей полосе заменить контур. В практике попадался экземпляр с полосой 50КГц… Добиться хорошей балансировки с ним не удалось. Далее стандартные операции по балансировке резистором R83', подбор C 88', подстройка C8. При этом резистором R5 по данной схеме подобрать в точке B уровень несущей 0,8 – 1 V . Это независимо, какую схему генератора на 500КГц вы применяете. Величина и точка подключения емкостей C 88'и C 8 зависит от конструкции контура L 32-33 и фазировки выводов любой из этих катушек. Обычно это не составляет проблем… Говорить о преимуществе применения диодной сборки, выполненной на одном кристалле, наверное, нет смысла, итак понятно. Вышеуказанная из этой серии имеет минимальный разброс. По катодному повторителю : Данное внедрение возможно в том случае, если не используется VOX . Тогда можно закоротить R 91, или поставить на его место резистор в несколько сотен Ом. Теперь лампа работает в нормальном для катодного повторителя режиме и выходное сопротивление его значительно уменьшается, также уменьшаются искажения, а выходное напряжение возрастает более чем вдвое. Резистор R 7 частично компенсирует это увеличение и способствует уменьшению искажений модулирующего напряжения из-за разгрузки повторителя. Следует ещё напомнить, что уровень НЧ на входе модулятора не должен превышать 30–50 Mv !... Теперь об опорном генераторе по вышеприведённой схеме: Схема типовая, её применение сводит к минимуму искажения формы несущей частоты. В качестве контура L 1 допустимо использование стандартного дросселя ДП на карбонильном сердечнике, необходимо лишь выполнить предварительную настройку схемы. Проверить настройку анодного контура, отключив кварц, и подав на сетку лампы сигнал от ГСС. Подбором емкости C 4 (сердечником катушки L 1) добиться резонанса на частоте 520 – 530 КГц. В точке соединения C 4,C5,C6 выставить ~ 2 V подбором резистора R 4 ( R 3). Без шунтирующего резистора R 3 схема устойчиво работает при анодном напряжении менее 50 V . Проверить напряжение в средней точке R 83' ( 0,8 – 1 V ), при необходимости подкорректировать номинал R 5 , провести балансировку модулятора. Улучшить степень согласования ЭМФ со стороны подключения к лампе Л12 можно простым способом. Он будет действовать только в режиме приёма, и заключается в отключении посредством дополнительного реле конденсатора C 97 от анодного резистора лампы Л12. Оптимальное сопротивление нагрузки ЭМФ 500 -3В, по моим измерениям, порядка 68 KOm , А здесь убирается шунт из цепочки 150пкф +24 KOm . Реально прирост сигнала 5 – 6 db . Убедиться несложно, - в режиме приёма отсоедините C 97 c любой стороны… Следующая тема – стабильность… При проверке данного параметра в одном из экземпляров было отмечено, что частота “гуляет”. Детальная проверка показала, что причина в режимной нестабильности. Так, при изменении напряжения сети от 200 до 240 вольт, частота ГПД изменялась почти на1КГц. Напряжение экранной сетки было застабилизировано дополнительным стабилитроном, и при данных манипуляциях почти не менялось. Осталось грешить на накал, что и подтвердилось. После запитки накала лампы ГПД от отдельного стабильного источника, при тех же условиях, изменение частоты составило 60 – 70 Гц… Был проработан вариант стабилизатора накала с коллекторным выходом, так как при однополупериодном выпрямителе запас напряжения на регулирующем транзисторе небольшой, это же определяет выбор мощного германиевого диода. Представленная схема классическая, единственно, что можно отметить, как в какой-то степени оригинальный элемент схемы, это цепь запуска, состоящая из транзистора Т2, диода Д3 и резистора R 2. В начальный момент включения транзистор Т2 открыт и вместе с R 2 является источником стабильного тока в базу Т1, по мере роста выходного напряжения на выходе растёт напряжение на R 2 и наступает момент, когда Т2 полностью запирается, и Т1 управляется транзистором Т3 со своей обвязкой. Идея относится к разряду хорошо забытых старых… Использование проходного германиевого транзистора допускает уменьшение падения на нём до 0,3 вольта, правда, он требует большего размера площади охлаждения. Предлагаемый вариант не является единственным, можно, к примеру, поставить маленький повышающий трансформатор 6,3/ 10 V и использовать типовой 3-ногий 7806(142 ЕН6Б) на 6 V , прикрутив его прямо на шасси, или любые другие способы. Главное – застабилизировать! Изображённый на схеме стабилизатор располагался в подвале шасси на свободном месте с небольшим радиатором на проходном транзисторе. Выходное напряжение 5,9 V выбрано из соображений большего запаса на “просадку” сети. Где- то ещё затерялась схема стабилизатора анодного напряжения на транзисторах, параметрического типа, с использованием стабилизаторов тока. Если кого заинтересует, постараюсь найти. Ставил такой в Р-250М2 – очень эффектно… Советую попробовать, не пожалеете!
Удачи и 73 !!! Виктор – RZ9AE .
|

