Что-то не так?
Пожалуйста, отключите Adblock.
Портал QRZ.RU существует только за счет рекламы, поэтому мы были бы Вам благодарны если Вы внесете сайт в список исключений. Мы стараемся размещать только релевантную рекламу, которая будет интересна не только рекламодателям, но и нашим читателям. Отключив Adblock, вы поможете не только нам, но и себе. Спасибо.
Как добавить наш сайт в исключения AdBlockРеклама
Генератор плавного диапазона для коротковолнового трансивера
Генератор плавного диапазона
для коротковолнового трансивера
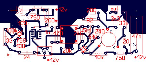
В связи с выпуском промышленностью кварцевых фильтров с частотой близкой к 9 мГц,возникают некоторые трудности при конструировании генератора плавного диапазона (ГПД). Данная схема эксплуатируется на радиостанции UB5YD три года. Генератор работает на первой гармонике от 10 до 22 мГц и имеет хорошую стабильность (100Гц/час). Контур L1 лучше использовать керамическим с возженой катушкой. Индуктивность 0,6 мкГн. Автор использовал контур от р/ст "Марс"(гетеродинный) 6,5 витков.Все подстроечные конденсаторы емкостью 4-15 пФ.Если на схеме первого и второго каскадов не показано ТКЕ - КСО группы Г. Катушки L2 и L3 по 16 витков намотаны на верхнюю и нижнюю части катушки в сердечнике СБ-12.
На частоту 5,2 мГц ее настраивают подбором конденсатора.
Микросхему К133ТМ2 можно заменить на К155ТМ2. Она делит частоту генератора на 4 в диапазоне 14 мГц. Переключатель S3 можно использовать для реверса электронной шкалы, при частоте меньше или больше 9 мГц. Если детали исправны и нет ошибок, на выходе Т2 будет 1,2-1,5 В. Конденсаторами С1 и С2 можно подобрать уровень сигнала на выходе до 2 В. |

