Что-то не так?
Пожалуйста, отключите Adblock.
Портал QRZ.RU существует только за счет рекламы, поэтому мы были бы Вам благодарны если Вы внесете сайт в список исключений. Мы стараемся размещать только релевантную рекламу, которая будет интересна не только рекламодателям, но и нашим читателям. Отключив Adblock, вы поможете не только нам, но и себе. Спасибо.
Как добавить наш сайт в исключения AdBlockРеклама
Измеритель КБВ с автокалибровкой
Измеритель КБВ с автокалибровкой
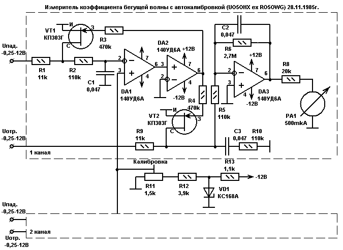
Представленная схема двухканального измерителя КБВ служит для непосредственного отсчета величин КБВ, в симметричном фидере передатчика, по шкале стрелочного индикатора без предварительной калибровки по сигналу падающей волны. Схема обеспечивает высокую точность измерений при изменении мощности передатчика в широких пределах (более 100 раз) без дополнительных подстроек. Стрелочный индикатор проградуирован в величинах КБВ (КСВ). Для калибровки прибора достаточно подать одновременно на входы Uпад. и Uотр. одинаковое напряжение (например -1 В) и установить стрелку прибора на максимальное отклонение. Все. Теперь подавайте напряжение с детекторов датчиков падающей и отраженной волн и производите измерения. Для коаксиальных фидеров достаточно одного канала. Т.к. стабилизация уровней осуществляется широтно-импульсным ключеванием (из-за наличия в обратной связи инерционного звена R2C1), то подбор пар ключей VT1,VT2 не требуется.
|