Что-то не так?
Пожалуйста, отключите Adblock.
Портал QRZ.RU существует только за счет рекламы, поэтому мы были бы Вам благодарны если Вы внесете сайт в список исключений. Мы стараемся размещать только релевантную рекламу, которая будет интересна не только рекламодателям, но и нашим читателям. Отключив Adblock, вы поможете не только нам, но и себе. Спасибо.
Как добавить наш сайт в исключения AdBlockРеклама
Схема усилителя мощности на 142-148 МГц - особенности изготовления и настройки
| Титов Александр Анатольевич Адрес Email - titov_aa (at) mail.rk.tusur.ru (замените (at) на @) Журнал «Радиохобби», 2003. – № 5. – С. 35–36 |
Скачать всю статью в одном файле (WinWord) 150 кб - 50 сек @ 28,8 кбит/сек
В [1] описан УКВ усилитель мощности с защитой от перегрузок, а также подробно изложена методика изготовления направленных ответвителей, используемых в усилителе, и физика работы системы защиты от перегрузки по входу и от рассогласования по выходу.
Однако, не зная особенностей изготовления и настройки транзисторных усилителей мощности на частоты 144-146 МГц трудно осуществить их реализацию без того, чтобы не сжечь массу мощных дорогих транзисторов преобретая опыт работы с ними.
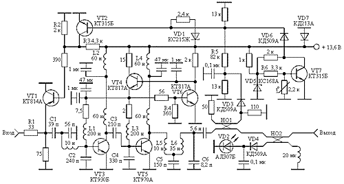
Рассмотрим поэтапно процесс изготовления и настройки двухкаскадного усилителя мощности с полосой пропускания 142-148 МГц, выходной мощностью 75 Вт и коэффициентом усиления по мощности 15 раз, принципиальная схема которого приведена на рис 1.
Рис.1. Принципиальная схема усилителя мощности (Щелкните мышью для получения большого изображения)
На рис. 2 приведен чертеж печатной платы, а на рис. 3 фотография внешнего вида усилителя.
Рис.2. Чертеж печатной платы (Щелкните мышью для получения большого изображения)

Рис.3. Фотография внешнего вида усилителя.
Усилитель содержит входной резистивный делитель напряжения, два каскада усиления, трансформатор сопротивлений, стабилизатор напряжения базового смещения, защиту от перегрузки по входу, термозащиту, защиту от холостого хода и короткого замыкания нагрузки, защиту от превышения напряжением питания номинального значения.
Резистивный делитель напряжения, стоящий на входе усилителя, обеспечивает его согласования с сопротивлением генератора при срабатывании схем защиты. На фотографии резистор R1 делителя не виден, так как использован резистор, выполненный по тонкопленочной технологии на керамическом основании и конструктивно расположенный под двумя двухваттными резисторами нижнего плеча делителя. При необходимости в качестве резистора R1может быть использовано параллельное соединение трех двухваттных резисторов номиналом 100 Ом. Если согласования с генератором сигналов, при внештатном режиме работы усилителя, не требуется, то делитель из схемы можно убрать. В этом случае коэффициент усиления усилителя возрастет примерно в два раза.
Оба каскада усилителя на транзисторах VT3 и VT5 работают в режиме с отсечкой коллекторного тока. Стабилизация угла отсечки обеспечивается стабилизатором напряжения базового смещения [2] на транзисторах VT4 и VT6. Требуемый угол отсечки устанавливается подбором номинала резистора R4, стоящего в цепи базы транзистора VT6. При отсутствии резистора R4коллекторные токи транзисторов VT3 и VT5 составляют несколько миллиампер. При подключении R4 напряжение на базе транзистора VT6 уменьшается, что приводит к увеличению базового смещения транзисторов VT3, VT5 и увеличению их коллекторных токов. Во входном и выходном каскадах использованы полосовые межкаскадные корректирующие цепи пятого и третьего порядка [3], обеспечивающие высокие технические характеристики усилителя и обладающие простотой конструктивной реализации и настройки.
Оптимальное сопротивление нагрузки мощного транзистора, на которое он отдает максимальную мощность, составляет единицы Ом [4]. Поэтому на выходе усилителя включен трансформатор импедансов с коэффициентом трансформации 1:25, выполненный в виде фильтра нижних частот четвертого порядка [5] и состоящий из элементов L5, C5, L6, C6.
С целью сохранения работоспособности усилителя при перегрузке по входу, на выходе резистивного делителя включен биполярный транзистор VT1, играющий роль самоуправляемого ограничителя входных сигналов. Порог срабатывания ограничителя устанавливается делителем на резисторах R2 и R3. С уменьшением постоянного напряжения на базе VT1 уменьшается сигнальное напряжение, подаваемое на вход первого каскада. Подробное описание физики работы ограничителя и методика его настройки даны в [1].
Ограничитель на транзисторе VT1используется также в качестве управляемого ограничителя при срабатывании защиты от рассогласования по выходу, от превышения напряжением питания номинального значения, термозащиты.
С увеличением рассогласования нагрузки усилителя с его выходным сопротивлением увеличивается напряжение, снимаемое с выхода отраженной волны направленного ответвителя HO1. Это напряжение детектируется детектором на диоде VD3 и, открывая транзистор VT2, приводит к уменьшению порога срабатывания ограничителя на транзисторе VT1. Поэтому мощность сигнала на выходе усилителя падает пропорционально росту рассогласования нагрузки. Направленный ответвитель HO1 выполнен из двух проводов марки МГТФ 1х0,35 длиной 40 мм, намотанных вплотную друг к другу на цилиндрический изолятор, который помещается затем в заземленный металлический цилиндрический экран. В рабочем диапазоне частот усилителя переходное затухание HO1 равно 30 дБ. Порог срабатывания схемы защиты от рассогласования усилителя по выходу устанавливается выбором резистора R5. В качестве изолятора HO1может быть использован деревянный цилиндр, края которого видны на фотографии.
Защита от превышения напряжением питания номинального значения выполнена на стабилитроне VD1. Установка схемы термозащиты на заданную температуру срабатывания осуществляется с помощью резистора R6. Описание работы используемых схем защиты и методика их настройки приведены в [6]. Диод VD7 установлен для защиты транзисторов усилителя от пробоя при неправильном выборе полярности напряжения питания.
Изготовление и настройка усилителя мощности состоит из следующих этапов.
Печатная плата (рис. 2) размером 135х95 мм изготавливается из фольгированного с двух сторон стеклотекстолита толщиной 2-3 мм. Пунктирной линией на рис. 2 обозначены места металлизации торцов, что может быть сделано с помощью металлической фольги, которая припаивается к нижней и верхней части платы. Металлизация необходима для устранения паразитных резонансов и заземления нужных участков печатной платы. После металлизации торцов напильником выравнивается нижняя часть платы, и она устанавливается на основание. В качестве основания может служить радиатор, либо, как это видно на фотографии, дюралевая пластина толщиной 10-15 мм. В этом случае, после настройки, пластина крепится на радиатор. Для многочасовой работы усилителя необходим радиатор размером 300х400 мм, либо использование принудительной вентиляции.
Транзисторы VT3 и VT5 крепятся к основанию с использованием теплопроводящей пасты, так же как и транзистор VT1. При креплении транзисторов VT4 и VT6 так же используется теплопроводящая паста. Однако между транзисторами и основанием следует устанавливать слюдяную прокладку и перед настройкой усилителя следует с помощью тестера убедиться в том, что не нарушена изоляция между коллекторами транзисторов VT4, VT6 и земляной шиной.
Один из выводов элементов L5, C5, C6 трансформатора импедансов припаивается к керамической подложке размером 19х9 мм, имеющей две металлизированные площадки. У индуктивности L6 оба вывода припаиваются к металлизированным площадкам подложки. Подложка, как видно на фотографии, прижата к основанию стеклотекстолитовой пластиной. Нижняя часть подложки перед установкой смазывается теплопроводящей пастой. Это необходимо для устранения перегрева элементов трансформатора, которые иначе выгорают после 10-20 секунд работы усилителя. Если нет возможности напыления металлизированных площадок на керамическую подложку, в качестве металлизированных площадок могут быть использованы металлические пластинки размером 9х9 мм, прижатые к керамике с использованием теплопроводящей пасты.
Терморезистор схемы термозащиты устанавливается в отверстии печатной платы и приклеивается к основанию эпоксидным клеем.
Направленный ответвитель HO2 выполнен в виде отрезка провода диаметром 0,5-1 мм и длиной 15 мм, который расположен на расстоянии 5 мм над полоском длинной линии идущей от HO1 к выходу усилителя. Загорание светодиода VD2 свидетельствует о работе усилителя в штатном режиме.
Вначале производится настройка входного каскада усилителя. Для этого в качестве нагрузки транзистора VT3 через разделительный конденсатор подключается резистор 50 Ом. Вместо индуктивности L2 ставится двухваттный резистор номиналом 10 Ом и с помощью резистора R4 ток покоя транзистора VT3 устанавливается равным 0,2 - 0,3 А. Двухваттный резистор необходим для защиты транзистора VT3 от выгорания при возможном самовозбуждении схемы во время настройки. С помощью изменения номинала конденсатора C2 изменяется центральная частота полосы пропускания каскада, изменением номинала конденсатора C1 регулируется ширина полосы пропускания каскада. Чем больше номинал конденсатора C1, тем больше полоса пропускания каскада, чем больше номинал конденсатора C2, тем меньше его центральная рабочая частота.
После настройки входного каскада к нему подключается выходной каскад, в котором предварительно вместо индуктивности L4 впаивается двухваттый резистор номиналом 10 Ом. Трансформатор импедансов, состоящий из элементов L5, C5, L6, C6, также подключается к выходному каскаду. Изменением конденсатора C4 достигается максимальный коэффициент усиления усилителя на частоте 143 МГц, изменением конденсатора C3 достигается требуемая ширина его полосы пропускания.
Индуктивности выводов конденсаторов C2, C4, C5 приводят к значительному ухудшению характеристик усилителя. В тоже время безындуктивные конденсаторы типа К10-17 не допускают перепайки. Поэтому в усилителе использованы дисковые керамические конденсаторы, а для уменьшения влияния индуктивностей их выводов каждый из конденсаторов C2, C4 реализован в виде параллельного соединения трех конденсаторов примерно одинакового номинала. Конденсатор C5 выполнен в виде параллельного соединения шести конденсаторов номиналом 24 пФ, что связано с большой выходной мощностью усилителя.
После формирования амплитудно-частотной характеристики усилителя, которое ведется в режиме малого сигнала, резистор R4 выпаивается из схемы, на вход усилителя подается амплитудно-модулированный сигнал и проверяется отсутствие самовозбуждения усилителя при различных уровнях входного воздействия. В случае самовозбуждения усилителя следует параллельно индуктивностям L1 и L3 подключить резисторы, сопротивление которых выбирается равным 24-30 Ом. Это приводит к некоторому уменьшению выходной мощности, однако значительно повышает надежность работы усилителя. На фотографии видны индуктивности L1 и L3 , намотанные на резисторы сопротивлением 27 Ом и номинальной мощностью 0,5 ватта. Затем 10-омные резисторы в коллекторных цепях транзисторов VT3 и VT5 заменяются индуктивностями L2, L4 и осуществляется измерение максимальной величины выходной мощности настраиваемого усилителя. Варьируя в небольших пределах величинами элементов трансформатора импедансов L5, C5 и C6, можно дополнительно подстроить усилитель на максимум отдаваемой мощности. Правильно настроенный усилитель при выходной мощности 75 Вт должен потреблять ток равный 10-14 А.
Теперь, изменяя сопротивление резистора R2 или R3, устанавливается порог срабатывания ограничителя на транзисторе VT1. К примеру, уменьшение сопротивления резистора R2 должно приводить к уменьшению выходной мощности при неизменном уровне входного воздействия.
При работе на стандартную нагрузку 50 Ом и уровне выходного сигнала равном 75 Вт на выходе детектора, выполненного на диоде VD3, напряжение должно быть не более 0,1-0,2 вольта. В противном случае следует так подобрать балластное сопротивление направленного ответвителя HO1, чтобы это напряжение было минимальным. Далее при уровне выходного сигнала равном 75 Вт параллельно стандартной нагрузке 50 Ом периодически подключается двухваттный резистор 50 Ом и с помощью изменения номинала резистора R5 устанавливается порог срабатывания схемы защиты от холостого хода и короткого замыкания нагрузки. В случае правильного выбора резистора R5 подключение дополнительного двухваттного резистора 50 Ом к выходу усилителя должно приводить к небольшому уменьшению потребляемого усилителем тока. В этом случае короткое замыкание нагрузки или ее холостой ход будут сопровождаться уменьшением тока потребления в 3-5 раз.
Изменяя напряжение питания в пределах 13-16 вольт, следует убедиться, что в определенный момент происходит резкое падение выходной мощности и потребляемого усилителем тока, связанные со срабатыванием защиты от превышения напряжением питания номинального значения.
В последнюю очередь необходимо выбором резистора R6 установить схему термозащиты на заданную температуру срабатывания. Чтобы во время настройки усилителя термозащита не мешала работе, диод VD6 следует припаивать перед настройкой схемы термозащиты.
Выходная мощность усилителя может быть повышена до 100-120 Вт, если напряжение питания увеличить до 24 вольт [6]. Однако для этого необходимо осуществить перенастройку всего усилителя. Кроме того, возрастает вероятность выжигания транзисторов усилителя при его настройке.
Для увеличения коэффициента усиления усилителя до 20-24 дБ, на его входе, перед каскадом на транзисторе КТ930Б, может быть установлен аналогичный каскад на транзисторе КТ930А.
Настроенный описанным выше способом усилитель имеет следующие характеристики:
- максимальный уровень выходной мощности 75 Вт;
- полоса пропускания 142-148 МГц;
- неравномерность амплитудно-частотной характеристики ±1 дБ;
- коэффициент усиления 12 дБ;
- напряжение питания 13,6-15 В; п
- отребляемый ток в режиме молчания 20-100 мА;
- максимальное значение потребляемого тока 12 А;
- при коротком замыкании или отключении нагрузки и работе усилителя в режиме максимальной выходной мощности потребляемый ток уменьшается до 2-5 А;
- сопротивление генератора и нагрузки 50 Ом;
- габаритные размеры корпуса усилителя 135х95х30 мм;
- при длительной эксплуатации усилитель устанавливается на радиатор с использованием принудительной вентиляции.
Литература
- Титов А.А. УКВ усилитель мощности с защитой от перегрузок // Радиомир. КВ и УКВ. – 2002. № 10. – С. 17–18.
- Титов А.А. Двухканальный усилитель мощности с диплексерным выходом // Приборы и техника эксперимента. – 2001. – № 1. – С. 68 – 72.
- Асессоров В.В., Кожевников В.А., Асеев Ю.Н., Гаганов В.В. Модули ВЧ усилителей мощности для портативных средств связи // Электросвязь. – 1997. – № 7. – С. 21 – 22.
- Широкополосные радиопередающие устройства / Под ред. О.В. Алексеева. - М.: Связь. 1978.
- Знаменский А.Е. Таблицы для расчета трансформаторов сопротивлений в виде фильтров нижних частот. // Техника средств связи. Сер. Техника радиосвязи. – 1985. - №1. – С. 99 – 110.
- Титов А.А. Усилитель мощности для оптического модулятора // Приборы и техника эксперимента. – 2002. - № 5. – С. 88-90.

