Что-то не так?
Пожалуйста, отключите Adblock.
Портал QRZ.RU существует только за счет рекламы, поэтому мы были бы Вам благодарны если Вы внесете сайт в список исключений. Мы стараемся размещать только релевантную рекламу, которая будет интересна не только рекламодателям, но и нашим читателям. Отключив Adblock, вы поможете не только нам, но и себе. Спасибо.
Как добавить наш сайт в исключения AdBlockРеклама
Блок управления синтезатором РС ";Маяк";
Блок управления синтезатором РС "Маяк"
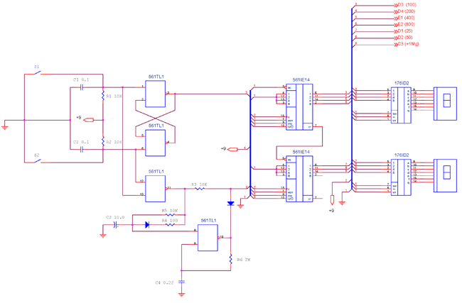
Возможности блока управления - диапазон 144.000-145.975 Репитерный разнос в данной конструкции получается путем разрыва двух управляющих сигналов с блока управления на синтезатор в режиме передачи (E1 иD4).В авторской констукции использовались ключи К561КТ3. Индикаторы двойные.Можно использовать любые (с общим анодом или катодом .В зависимости от используемых индикаторов надо выводы дешифраторов К176ИД2 №6 подключать либо к выводу питания, либо на корпус.) Поддержку CTSS 100 Гц. можно сделать на мс. К176ИЕ5 с кварцем 3276 кгц. Доработки синтезатора.Данные коэфиценты приведены для синтезатора с тремя микросхемами К561ИЕ11 в ДКПД. Если синтезатор с одной, нужно добавить две ИЕ11 согласно родной схемы. Нужно обрезать вывод м.с. D11 №4 от корпуса и соединить с шиной +9RX.(изменение коэфициэнта К) Особое внимание обратить на качество печатной платы. Если перемычки запаяны правильно и нет заводских подмыков всё должно сразу заработать. Установить частоы ГУНов при U упр. =0 на 1,5-2 Мгц ниже рабочего диапазона путём вращения сердечников в задающих генераторах. Таблица 1. Управление 80 каналов.
Таблица 2.
В таблице 1 указаны адреса подключения управляющих сигналов с дешифратора к синтезатору. В таблице 2 указана распайка перемычек синтезатора для установки начальной рабочей частоты 133300 кгц. RX и 144000 кгц. TX. Принципиальная схемаРис.1 Принципиальная схема устройства (щелкните мышью для получения большого изображения) |
||||||||||||||||||||||||||||||||||||||||||||||||||||||||||||||||||||||||||||||||||||||||||||||||||||||||||
