LAB599.RU — интернет-магазин средств связи
EN FR DE CN JP

Все объявления автора

Автор: Антон Гаврилов

Рейтинг
(4.94) Подробнее

Всего автор разместил 45 объявлений :: Смотреть все объявления одним списком
Сортировка по дате :: сначала дорогие :: сначала дешевые
Всего 45 объявлений. Показано 1—45

31.03.2026 07:43
900 руб.
Набор для обучения пайке Тоторо

Набор для обучения пайке содержит печатную плату с изображением героев мультфильма Тоторо и все необходимые компоненты. Паяльные инструменты и батарейка CR2032 в комплект не входят! После сборки установите батарейку CR2032 в батарейный отсек и нажмите кнопку на плате. Описание и видео работы - по ...

Иркутск
31.03.2026 07:43
3 000 руб.
Hi-Z предусилитель для приемного штыря

Предусилитель для построения активной приемной решётки из укороченных GP на НЧ диапазоны. Схема в описании. Может также использоваться как обзорная антенна для скиммера или websdr.

Иркутск
31.03.2026 07:43
3 500 руб.
Wi-Fi управление для любого антенного коммутатора

Система управления через wi-fi подключение любым антенным коммутатором. Необходимо только подключить напряжение питание, которое используется для реле в вашем антенном коммутаторе. 8 выходов Максимальный ток - до 500 мА Напряжение для управление коммутатором - от 5 до 40 В Все управление через W ...

Иркутск
31.03.2026 07:42
1 500 руб.
PTT размножитель

Устройство позволяет получить из одного выхода PTT (TX ground) четыре независимых изолированных выхода. Пригодится при использовании нескольких устройств, которым необходимы сигналы PTT. Напряжение питания - 12(13, 8)В Потребляемый ток - 20 мА Задержка срабатывания реле - 8мс Разъем питания ...

Иркутск
31.03.2026 07:42
2 500 руб.
nanoKeyer (K3NG Arduino телеграфный ключ)

Собранная плата универсального телеграфного ключа nanoKeyer. Совместима с протоколом WinKeyer, поэтому возможна работа из различных программ. Подробности по ссылке. Размеры платы - 99*70мм Возможно изготовления законченного варианта в корпусе (5000 руб. ), обговаривается индивидуально.

Иркутск
31.03.2026 07:42
1 500 руб.
Преобразователь Yaesu BCD в Icom CI-V (и наоборот)

Первое устройство (фото 1-3) получает на вход стандартные сигналы ABCD (в терминах elecraft — BAND0, BAND1, BAND2 и BAND3), а на выходе получается два независимых набора линий ABCD и эмуляция работы трансивера Icom (выход в формате CI-V). Второе устройство (фото 4, 5) выполняет обратное преобразо ...

Иркутск
23.03.2026 06:15
1 200 руб.
Сплиттер Yaesu band data (4 выхода)

Устройство позволяет разделить сигналы Yaesu ABCD band data на 4 независимых выхода. Напряжение питание - 9-12(13, 8)В Размеры платы 70*45 мм

Иркутск
23.03.2026 06:15
1 500 руб.
RX сплиттер для приемных антенн

Продам сплиттер для разделения сигнала с одной антенны на 2 приемника. Затухание в полосе 1-50 МГц не более 3 дБ Ослабление второго канала - более 30 дБ Разъемы BNC, SO-239, F-type (на выбор).

Иркутск
23.03.2026 06:15
2 000 руб.
Предварительный усилитель W7IUV

Предварительный усилитель для приемных антенн. Усиление 18 дБ, потребляемый ток 110 мА, напряжение питания 12-14В. Подходит для приемных антенн бевереджа, K9AY и др. Описание по ссылке в объявлении. Пустая печатная плата - 400 руб. Собранная плата - 2000 руб. Готовый усилитель в корпусе - 300 ...

Иркутск
23.03.2026 06:15
800 руб.
Нагрузка 50 Ом

Нагрузка выдерживает мощность 50 Вт, при помещении в жидкость может с более высокими значениями мощности. Отправлю Почтой.

Иркутск
23.03.2026 06:15
3 000 руб.
Дешифратор диапазонов для Kenwood TS590

Устройство №1 (фотографии с 1 по 3) подключается к трансиверу по интерфейсу RS-232 (115200 кб/с). CAT интерфейс трансивера работает по порту USB. Устройство самостоятельно опрашивает трансивер и дешифрует информацию об активном диапазоне. Выходные сигналы: 1. Реле с двумя группами контактов. Можно ...

Иркутск
23.03.2026 06:15
2 000 руб.
Бэнддекодер с ВЧ детектором

Устройство позволяет переключать диапазоны в усилителе мощности или антенном коммутаторе, измеряя частоту сигнала передатчика. Подробное описание работы по ссылке в объявлении. Размеры платы: 60*50 мм Напряжение питание: 6, 5-15В Потребляемый ток: 10мА Входное сопротивление > 1 кОм Максимальная ...

Иркутск
23.03.2026 06:15
800 руб.
Эмулятор Icom band voltage

Устройство преобразует YAESU ABCD BandData в ICOM band Voltage. Может использоваться для коммутации усилителей мощности, рассчитанных на использование с трансиверами ICOM. Полностью спаянная и проверенная плата. Размеры платы 70*45 мм. Доставка Почтой России.

Иркутск
23.03.2026 06:15
2 500 руб.
Универсальный banddecoder (Yaesu, Elecraft)

Универсальный дешифратор диапазонов для трансиверов Yaesu, Elecraft. На вход подается band data в формате ABCD. На выходе 10 реле, по одному на каждый диапазон. Позволяет коммутировать напряжение любой полярности. Подходит для переключения антенн, ДПФов и диапазонов в усилителе Р-140. Размер плат ...

Иркутск
23.03.2026 06:15
4 500 руб.
КСВ метр для КВ диапазонов с WI-FI интерфейсом

Измеряемая мощность - до 200Вт, до 1000Вт, до 2000Вт (выбирается при заказе). Питание - разъем microUSB (5В, 1А). Инструкция на русском языке в комплекте. Размеры 110*60*50 мм Разъемы ВЧ - SO239 Более подробная информация по ссылке в описании. Пример работы - на моем YouTube канале.

Иркутск
26.03.2026 21:54
2 000 руб.
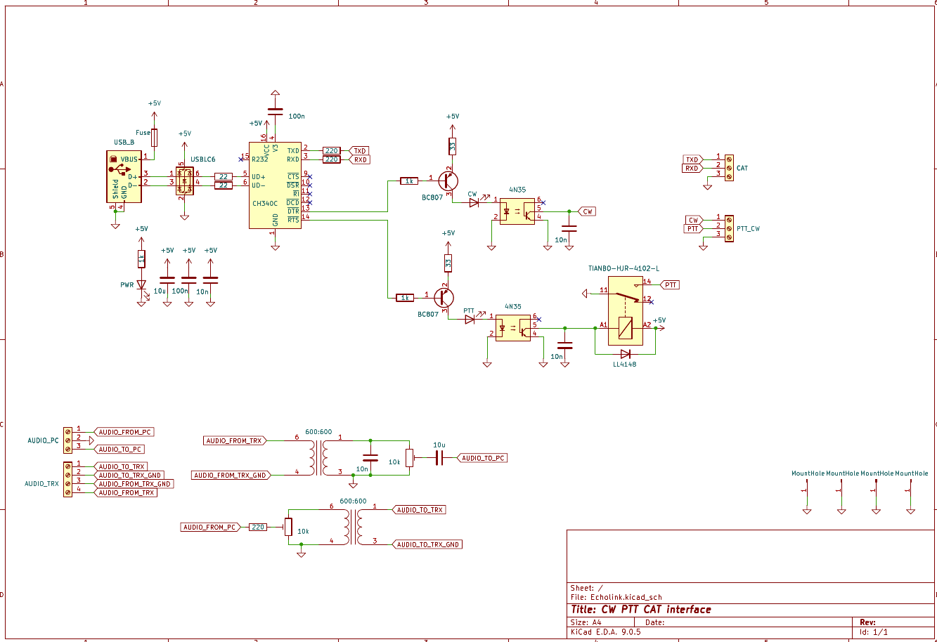
CW PTT CAT AUDIO плата управления

Универсальный CW PTT CAT AUDIO интерфейс для любого трансивера. RTS - для PTT DTR - для CW RX TX - для CAT Подключение к ПК через USB Type-B разъем. Размеры платы 80*45 мм. Оптическая развязка между трансивером и ПК, гальваническая аудио развязка. Схема прилагается. Один из вариантов исполнен ...

Иркутск
23.03.2026 06:15
2 500 руб.
Вход приемной антенны к любому трансиверу

Устройство позволяет подключить к трансиверу приемную антенну, которая будет отключаться во время передачи. Подходит для всех видов трансиверов, не имеющих отдельного входа для приемной антенны. Переключение происходит по сигналу PTT (замыкание на землю во время передачи). Также есть встроенный В ...

Иркутск
23.03.2026 06:15
500 руб.
Конвертер ICOM BandData в Yaesu ABCD BandData

Устройство преобразует ICOM Voltage BandData в стандарт YAESU ABCD BandData. Может использоваться для коммутации усилителей мощности, ДПФов и др. Полностью спаянная и проверенная плата. Доставка Почтой России (обычным письмом) - бесплатно.

Иркутск
23.03.2026 06:15
8 000 руб.
HF Power Splitter

Делитель мощности передатчика позволяет распределить выходную мощность на две антенны или два усилителя мощности. В комплекте пульт управления и ВЧ блок. Подробное описание по ссылке. Напряжение питания: 12-13, 8В Ток потребления: 300 мА КСВ в полосе частот 1-30 МГц при делении мощности: <1, 5 ...

Иркутск
20.03.2026 07:54
1 400 руб.
Секвенсор (4 канала)

Режим работы с усилителем мощности: При работе с транзисторным усилителем мощности необходимо подавать напряжение смещение (bias) с небольшой задержкой, после переключения всех реле. В начальном положении напряжение на выходе OUT+ отсутствует. При замыкании входа PTT_IN на землю происходит последо ...

Иркутск
20.03.2026 07:53
6 000 руб.
Приемная антенна K9AY (8 направлений)

Комплект для управления переключаемой приемной антенной на НЧ диапазоны K9AY. - Напряжение внешнего источника питания – 12(13, 8)В. - Потребляемый ток – 250 мА. - Винтовые клеммы N S E W – для подключения взаимно перпендикулярных рамок, ориентированных на Север-Юг и Восток-Запад. - Винтовая клем ...

Иркутск
20.03.2026 07:53
4 500 руб.
Коммутатор для трансивера и SDR приемника

Устройство позволяет разделять сигнал с антенны между трансивером и SDR приемником с защитой входа приемника в режиме передачи. Подробное описание по ссылке в объявлении.

Иркутск
20.03.2026 07:53
2 500 руб.
Band decoder для Xiegu и Lab599

Дешифратор диапазонов для трансиверов TX500 и Xiegu. Имеет встроенный CAT интерфейс, подключается напрямую к трансиверу. Семь выходов с общим коллектором. Подходит, например, для коммутации транзисторных усилителей мощности Подробности по ссылке в описании. Размеры платы 80*40мм По индивидуальном ...

Иркутск
19.03.2026 06:02
3 500 руб.
SDR приемник PicoRX

SDR приемник для цифровых видов связи на базе микроконтроллера RP2040 (Raspberry Pico). Описание по ссылке в объявлении. Диапазон приема: 0-30МГц Виды модуляции: CW/SSB/AM/FM Для подключения к компьютеру используется только один USB кабель (Type-C). Приемник определяется как звуковое устройство ...

Иркутск
19.03.2026 06:02
4 500 руб.
Беспроводный пульт управления

Беспроводной пульт управления антенным коммутатором. Подключается по WI-FI, может управлять различными коммутаторами антенн с WI-FI интерфейсом. Подробное описание по ссылке в объявлении. Расположение кнопок подбирается индивидуально.

Иркутск
14.03.2026 06:10
4 500 руб.
Фазовый подавитель помех X-Phase

Диапазон частот: 1. 8 МГц - 30 МГц Размер: 114x89x51 мм Connections: 3xBNC или SO-239 для основной и вспомогательной антенны, а так же вход приемника. RCA-jack - сигнал PTT 5. 5*2. 1 мм для источника питания (плюс в центре) Необходим источник питания: 13. 8В (от 150мА и выше) При использовании ...

Иркутск
14.03.2026 06:10
3 500 руб.
Активная RX рамка WellGood (0.01 - 30 МГц)

Активная приемная рамка WellGood (аналог WellBrook ALA1530). Питание подается по коаксиальному кабелю, для работы необходим инжектор (схема на последнем фото). Потребляемый ток 120 мА. Напряжение питания 12В. Отправлю Почтой России или СДЭК.

Иркутск
14.03.2026 06:10
4 000 руб.
Коммутатор приемных антенн (4 или 6 портов)

Антенный коммутатор для приемных антенн (4 порта) - ФОТО 1-4. Переключение антенн происходит подачей управляющего напряжения (12В) на винтовые зажимы на плате коммутатора. Включение/выключение предусилителя (15дБ) осуществляется подачей 12В на клемму "PA" на плате коммутатора. 4000 руб. Антен ...

Иркутск
14.03.2026 06:10
900 руб.
CAT интерфейс для трансиверов Icom и Xiegu

Простой CAT интерфейс для трансиверов Icom и Xiegu. Размер платы 33*14 мм Описание по ссылке в объявлении. Отправлю Почтой России или СДЭК.

Иркутск
14.03.2026 06:10
3 500 руб.
Бэнд декодер для трансивера Icom

Полное описание по ссылке в объявлении. На выходе дешифратора используются 10 реле с двумя группами контактов. Каждое реле соответствует любительскому диапазону (от 160 до 6м). Так как используются реле с двумя группами контактов, независимых выходов тоже два. То есть, можно использовать один дешиф ...

Иркутск
14.03.2026 06:10
2 000 руб.
Набор для сборки антенного коммутатора

Набор для сборки антенного коммутатора на 4 антенны. Размеры платы - 95*65 мм Максимальная мощность - 1500Вт Управляющее напряжение - 12В Рекомендуемый корпус - Gainta B025 В комплекте заводская печатная плата, реле, диоды и конденсаторы (2000 руб) Набор для сборки антенного коммутатора на 8 ...

Иркутск
14.03.2026 06:10
2 500 руб.
USB переключатель

Устройство позволяет управлять нагрузкой с помощью программы на ПК. Необходимо только одно USB подключение. Коммутирует любые напряжения от 5 до 27 В. * 16 выходов, две отдельно настраиваемые группы по 8 выходов (можно подавать разное напряжение коммутации на две группы по 8 выходов) * Два настр ...

Иркутск
14.03.2026 06:10
1 000 руб.
Трансформатор 450/50 Ом для RX антенн

Трансформатор 9: 1 (450: 50 Ом). Используется при изготовлении антенны Бевереджа. Обмотки изолированы, сердечник Amidon BN73-202 На выходе SO-239 или BNC (по желанию)

Иркутск
14.03.2026 06:10
4 000 руб.
Антенный коммутатор (4 антенны)

Коммутатор антенн. 4 порта Металлический корпус, рабочие частоты от 1, 8 до 54 МГц. Тип разъёма: SO-239 Максимальный уровень мощности: 1, 5 кВт Питание: 12В Размеры: 110 х 90 х 55 мм Вес: 0, 4 кг.

Иркутск
14.03.2026 06:10
3 000 руб.
Контроллер управления поворотным устройством

Плата контроллера для управления антенным поворотным устройством по азимуту. Подходит для использования с поворотными фирмы RY85-1, RY63-1, RY45-1. (либо с любым другим поворотным устройством, выдающим значение угла поворота в виде импульсов/360 гр. ) Размеры платы - 100*60 мм. Подробное описание ...

Иркутск
11.02.2026 05:16
3 000 руб.
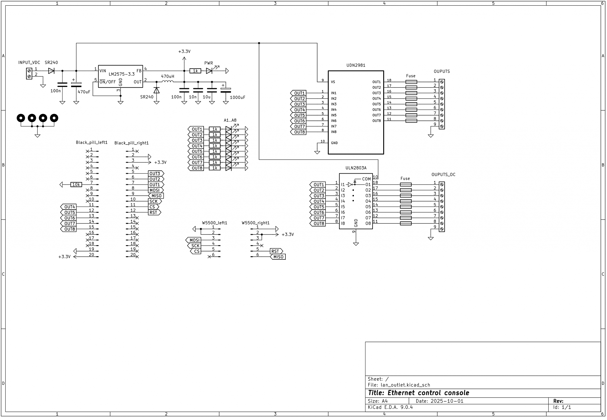
Консоль управления по ethernet (LAN)

Устройство позволяет управлять нагрузкой с помощью подключения по локальной сети (ethernet). Управление происходит из любого браузера. 8 выходов напряжений - от 5 до 45В 8 выходов с открытым коллектором. Коммутируемый ток - до 500 мА на все 8 выходов. Размеры печатной платы - 78*88 mm Подробн ...

Иркутск
11.03.2026 03:23
5 000 руб.
Универсальный пульт

Универсальный пульт управления. Подходит для коммутации приемных или передающих антенн. Имеет программируемые выходы, можно настроить практически любую конфигурацию. Подробное описание по ссылке в объявлении.

Иркутск
11.03.2026 03:23
3 500 руб.
Предусилитель для антенны Бевереджа

Плата усилителя для приемных антенн - 2500 руб. - Усиление 15 дБ - Потребляемый ток 70 мА - Напряжение питания 12-13, 8В - Размеры платы 60*45мм Вариант предусилителя в корпусе - 3500 руб. Питание подается по коаксиальному кабелю (при отсутствии питания включен режим обхода), трансформатор 5 ...

Иркутск
11.03.2026 03:23
4 000 руб.
Удаленное управление для УМ ПЖ (на базе Р-140)

Продам набор для добавления в пульт управления УМ ПЖ-3 (ПЖ-6) режима удаленного управления. Подробное описание смотрите в ссылке к объявлению. Добавляется возможность управления усилителем мощности по USB с помощью компьютера. В набор входит плата USB контроллера, 13 реле, модуль блока питания 12 ...

Иркутск
11.03.2026 03:23
5 000 руб.
Универсальный цифровой интерфейс трансивера

Универсальный цифровой интерфейс трансивера (автоматический бэнд-декодер, USB интерфейс) Устройство подключается к компьютеру одним USB кабелем. Микроконтроллер на плате выполняет функции передачи данных между трансивером и ПК и тем самым получает данные о состоянии трансивера, частотах и виде м ...

Иркутск
11.03.2026 03:23
2 000 руб.
Термометр и термореле с WI-FI интерфейсом

Управление нагрузкой 220В, с максимальной мощностью 1500 Вт Возможность установки термопрофиля - включение и выключение нагрузки по температуре Нагрузка включается, если температура ниже или равна нижней границе Нагрузка выключается при достижении верхней границы температуры При равенстве темпер ...

Иркутск
11.03.2026 03:23
1 500 руб.
Фильтры синфазных токов

Фильтр синфазных помех, защищает приемник от синфазной помехи, статического электричества и напряжения на оплетке. Необходимо иметь всем, у кого есть приемные антенны на НЧ КВ диапазоны. Общий импеданс более 2 кОм. Только для приемных антенн! Размеры - 100х55*45 мм

Иркутск
11.03.2026 03:23
6 500 руб.
Антенный переключатель с управлением по WI-FI

Коммутатор антенн. 4 порта Металлический корпус, рабочие частоты от 1, 8 до 54 МГц. Тип разъёма: SO-239 Максимальный уровень мощности: 1, 5 кВт Питание: 12В (ток 100 мА) Размеры: 110 х 90 х 55 мм Вес: 0, 6кг. Разъем для подключения внешней Wi-Fi антенны - SMA-F Управление из любого веб брауз ...

Иркутск
11.03.2026 03:23
4 000 руб.
Делитель сигнала, 4 порта

Сплиттер позволяет разделить сигнал от одной приемной антенны на 4 приемника. Ослабление сигнала - 6дБ на каждом выходе. Размеры корпуса - 110*60*30мм Разъемы - SO239

Иркутск
11.03.2026 03:23
1 500 руб.
Bias Tee (инжектор для питания активных антенн)

Bias Tee позволяет подавать питание для активных антенн или антенных предусилителей по коаксиальному кабелю. Индикация наличия питания, защита от работы передатчика (сигнал PTT размыкает цепь подачи питания в кабель). Разъемы ВЧ на выбор - SO-239 или BNC. Разъем питания 5, 5*2, 1 мм Габариты корп ...

Иркутск

Партнеры