Что-то не так?
Пожалуйста, отключите Adblock.
Портал QRZ.RU существует только за счет рекламы, поэтому мы были бы Вам благодарны если Вы внесете сайт в список исключений. Мы стараемся размещать только релевантную рекламу, которая будет интересна не только рекламодателям, но и нашим читателям. Отключив Adblock, вы поможете не только нам, но и себе. Спасибо.
Как добавить наш сайт в исключения AdBlockРеклама
Импульсный номеронабиратель КC1008ВЖ12
| Навигатор: QRZ.RU > Радиолюбительская справочники > Справочник по отечественным микросхемам |
Корпус КC1008ВЖ12
Назначение выводов КC1008ВЖ12
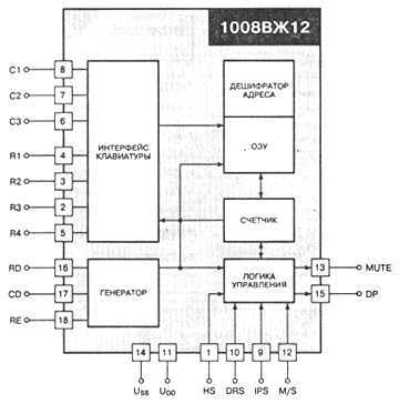
Структурная схема КC1008ВЖ12
Описание работы КС1008ВЖ12
Временная диаграмма КС1008ВЖ12
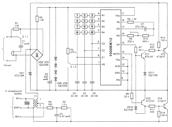
Схема применения КC1008ВЖ12
Электрические параметры
Предельно допустимые режимы эксплуатации
Зарубежные аналоги
Литература
1008ВЖ12 - импульсный номеронабиратель, выполненный по КМОП технологии. Внутреннее ОЗУ расчитано на 22 цифры. Имеет широкий диапазон питания: от 1,5 до 12 В. Корпус типа 2104.18-8.01
Корпус КС1008ВЖ12
Назначение выводов КС1008ВЖ12
Структурная схема КС1008ВЖ12
Описание работы КС1008ВЖ12
В случае нажатия одной из клавиш при снятой микротелефонной трубке (МТ),
начинает работать генератор с частотой, определяемой двумя резисторами и
конденсатором, подключенными к выводам RE, RD и CD. Генератор работает
только при снятой МТ (на выводе HS - низкий уровень). Высокий уровень на
выводе HS обеспечивается механизмом МТ (МТ - положена). Типовые номиналы
для выводов RD - 720 кОм, RE - 1 мОм и конденсатора для вывода CD - 270 пФ,
что обеспечивает частоту генератора 2400 Гц. При поднятой трубке набор
номера может быть произведен вводом выбранных цифр. Для определения нажатой
клавиши применяется техника сканирования XY клавиатуры. После того, как
клавиша опознана блоком интерфейса клавиатуры, на выходе DP появляются
импульсы (через 35 мс после нажатия клавиши), которые отпирают и запирают
n-МОП транзистор, заменяя таким образом механический номеронабиратель. Низкий
уровень сигнала на выходе MUTE показывает продолжительность серии импульсов,
соответствующей набираемой цифре, а высокий уровень определяет паузу между
посылками импульсов при наборе. Блок логики управления в соответствии с
состояниями выводов HS, DRS, IPS, M/S, формирует импульсы на выходе DP.
Счетчик управляет этим формированием, определяя количество импульсов в
соответствии с цифрой, приходящей из ОЗУ. Дешифратор адреса определяет, в
какой регистр ОЗУ занести код цифры при нажатии клавиши и из какого регистра
вывести код цифры при наборе. Все набранные цифры хранятся во внутренней
памяти (ОЗУ), позволяя производить набор номера не дожидаясь отработки цифр
в линию. Вводимые цифры распознаются каждые 50 мс. Число цифр не должно
превышать 22, иначе память будет обнуляться. Повторный набор может быть
сделан после того, как положена и поднята МТ, а затем нажата клавиша "#".
Если при нажатии клавиши "*" механизм МТ выстовляет на выводе HS высокий
уровень, то повторный набор можно производить и не кладя трубки, в
последовательности "*" затем "#". При опущенной МТ номеронабиратель
потребляет 2 мкА при 1,5 В питания для хранения последнего номера в ОЗУ.
Пауза вводится клавише "#", тогда при повторном наборе номер набирается до
паузы. Чтобы номер был набран до конца необходимо нажать "#". Схема
позволяет выбирать различные частоты импульсов кодовой посылки (вывод DRS) и
паузы между цифрами (вывод IPS) в соответствии со следуюжими таблицами:
| Частота генератора (Гц) | RD кОм |
RE мОм | CD пФ |
U(DRS)=USS (ипм/с) |
U(DRS)=UDD (ипм/с) |
U(IPS)=USS (мс) |
U(IPS)=UDD (мс) |
|---|---|---|---|---|---|---|---|
| 2400 | 720 | 1 | 270 | 10 | 20 | 800 | 400 |
| fd | от 50 до 750 | от 0,75 до 5 | от 100 до 1000 | (fd/240) | (fd/120) | (1920/fd)x103 | (960/fd)x103 |
| Функция вывода | Обозначение вывода | Входной логический уровкнь | Выбранная функция |
|---|---|---|---|
| Выбор частоты импульсов кодовой посылки | DRS | USS UDD |
fd/240 (имп/с) fd/120 (имп/с) |
| Выбор величины межцифровой паузы | IPS | UDD USS |
960/fd(с) 1920/fd(с) |
| Выбор импульсного коэффициента | M/S | USS UDD |
33,3/66,6 40/60 |
| Вход "Рычажный переключатель" | HS | UDD USS |
Трубка положена Трубка снята |
Временная диаграмма КС1008ВЖ12
Схема применения
Электрические параметры
при Т=25 ° C, (UDD-USS) от 1,5 до 6,5 В , если не указано иначе
| 1 | Входное напряжение высокого уровня UIH | от 0,8(UDD-USS) до UDD+0,3 В |
| 2 | Входное напряжение низкого уровня UIL | от USS-0,3 до 0,2(UDD-USS) В |
| 3 | Выходной ток низкого уровня на выводах DP, MUTE IOL при UOL=0,4 В, UDD-USS=1,5 В |
не менее 125 мкА |
| 4 | Выходной ток высокого уровня на выводах DP, MUTE IOH(DP)     при UDD-USS=1,5 В, UOH=1 В     при UDD-USS=3,5 В, UOH=2,5 В |
  не менее 20 мкА не менее 125 мкА |
| 5 | Входные токи высокого и низкого уровней на входах R1-R4, C1-C3 IIH, IIL при подаче на любой R или C вход напряжения UDD или USS |
не более 60 мкА |
| 6 | Ток потребления IDD, когда выводы DP и MUTE отключены
UI(HS)=USS, скорость набора 10 имп/с     при UDD-USS=1,5 В     при UDD-USS=3,5 В |
  не более 100 мкА не более 500 мкА |
| 7 | Напряжение питания UDD-USS | от 1,5 до 6,5 В |
Предельно допустимые режимы эксплуатации
| 1 | Напряжение питания UDD-USS | от 1,5 до 12 В |
| 2 | Температура окружающей среды TA | -10...60 µ C |
Зарубежные аналоги
Прототипом КS1008ВЖ12 является S2560
Литература
Интегральные микросхемы: Микросхемы для телефонии. Выпуск 1 - М.:ДОДЭКА, 1994г.,256 с. - ISBN-5-87835-003-3
Отечественные микросхемы и зарубежные аналоги Справочник. Перельман Б.Л.,Шевелев В.И. "НТЦ Микротех", 1998г.,376 с. - ISBN-5-85823-006-7
| Навигатор: QRZ.RU > Радиолюбительская справочники > Справочник по отечественным микросхемам |