Что-то не так?
Пожалуйста, отключите Adblock.
Портал QRZ.RU существует только за счет рекламы, поэтому мы были бы Вам благодарны если Вы внесете сайт в список исключений. Мы стараемся размещать только релевантную рекламу, которая будет интересна не только рекламодателям, но и нашим читателям. Отключив Adblock, вы поможете не только нам, но и себе. Спасибо.
Как добавить наш сайт в исключения AdBlockРеклама
К140УД22, К140УД2201, КР140УД22 - операционный усилитель средней точности.
| Навигатор: QRZ.RU > Радиолюбительская справочники > Справочник по отечественным микросхемам |
Корпус К140УД22
Корпус К140УД2201
Корпус КР140УД22
Цоколевка корпусов
Схема электрическая
Типовые рабочие характеристики
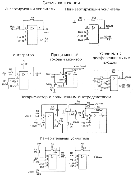
Схемы включения
Электрические параметры
Предельно допустимые режимы эксплуатации
Зарубежные аналоги
Литература
140УД22 - операционный усилитель с хорошо согласованной парой полевых транзисторов на входе, внутренней частотной коррекцией и высокой скоростью нарастания выходного напряжения. Корпус К140УД22 типа 301.8-2, К140УД2201 - типа 3101.8-1, КР140УД22 - типа 2101.8-1.
Корпус К140УД22
|
Корпус К140УД2201
|
Корпус КР140УД22
|
Цоколевка корпусов
Электрическая схема
Типовые рабочие характеристики
Схемы включения
Электрические параметры при Uп=
| 1 | Напряжение питания |
|
| 2 | Максимальное выходное напряжение |
не менее
|
| 3 | Напряжение смещения нуля | не более 10 мВ |
| 4 | Входной ток | не более 0,2 нА |
| 5 | Ток потребления | не более 10 мА |
| 6 | Разность входных токов | не более 0,05 нА |
| 7 | Коэффициент усиления напряжения | не менее 50000 |
| 8 | Коэффициент ослабления синфазных входных напряжений | не менее 80 дБ |
| 9 | Синфазное входное напряжение | не менее
|
| 10 | Коэффициент влияния нестабильности источников питания на напряжение смещения | не менее 80 дБ |
| 11 | Скорость нарастания выходного напряжения | не менее 7,5 В/мкс |
Предельно допустимые режимы эксплуатации
| 1 | Напряжение питания |
|
| 2 | Входное синфазное напряжение |
не более
|
| 3 | Входное дифференциальное напряжение | не более
|
| 4 | Сопротивление нагрузки | не менее 2 кОм |
| 5 | Температура окружающей среды | -10...+70 ° C |
Зарубежные аналоги
LF156 производимый National Semiconductor Corporation
Литература
Интегральные микросхемы и их зарубежные аналоги: Справочник. Том 7./А. В. Нефедов. - М.:ИП РадиоСофт, 1999г. - 640с.:ил.
Отечественные микросхемы и зарубежные аналоги Справочник. Перельман Б.Л.,Шевелев В.И. "НТЦ Микротех", 1998г.,376 с. - ISBN-5-85823-006-7
Операционные усилители Справочник. том 1 М.,"Физматлит", 1993 г.,240 с. - ISBN 5-02-015113-0
| Навигатор: QRZ.RU > Радиолюбительская справочники > Справочник по отечественным микросхемам |