Что-то не так?
Пожалуйста, отключите Adblock.
Портал QRZ.RU существует только за счет рекламы, поэтому мы были бы Вам благодарны если Вы внесете сайт в список исключений. Мы стараемся размещать только релевантную рекламу, которая будет интересна не только рекламодателям, но и нашим читателям. Отключив Adblock, вы поможете не только нам, но и себе. Спасибо.
Как добавить наш сайт в исключения AdBlockРеклама
Параметры интегральной микросхемы К174УН7
| Навигатор: QRZ.RU > Радиолюбительская справочники > Справочник по отечественным микросхемам |
Корпус ИМС К174УН7
Принципиальная схема ИМС К174УН7
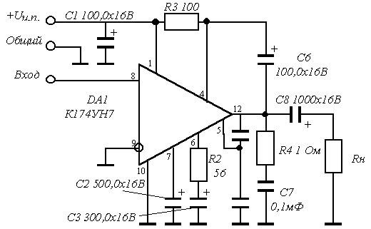
Типовая схема включения ИМС К174УН7
Электрические параметры
Предельно допустимые режимы эксплуатации
Общие рекомендации по применению
Литература
Микросхема представляет собой усилитель мощности звуковой частоты с номинальной выходной мощность 4,5 Вт на нагрузку 4 Ом. Аналог микросхемы TBA810AS и LA4420 (функциональный аналог). Микросхема предназначена для применения в телевизионной аппаратуре. Содержит 41 интегральный элемент. Конструктивно оформлена в корпусе типа 201.12.-1, 238.12-2. Масса не более 2,0 и 2,5гр соответственно (ТУ 1986г.).
Корпус ИМС К174УН7![]() |
1 - питание +Uи.п.; 4 - цепь обратной связи для регулировки Ку.u; 5 - коррекция; 6 - обратная связь; 7 - фильтр; 8 - вход; 9 - общий - Uи.п.. 10 - эмиттер выходного транзистора; 12 - выход; |
![]() |
| 201.12.-1 | 238.12-2 |
|---|
Принципиальная схема ИМС К174УН7

Типовая схема включения ИМС К174УН4

Электрические параметры
| 1 | Номинальное напряжение питания | 15 В ± 10% |
| 2 |
Выходное напряжение при Uп = 15 В, fвх = 1 кГц |
2,6…5,5 В |
| 3 |
Максимальное входное напряжение при Uп = 15 В, Uвых = 3,16 В, fвх = 1 кГц, Рвых = 2,5 Вт |
30…70 мВ |
| 4 | Ток потребления при Uп = 15 В | 5…20 мА |
| 5 | Выходная мощность при Rн = 4 Ома | 4,5 Вт |
| 6 |
Коэффициент гармоник при Uп = 15 В, fвх = 1 кГц: Uвых = 4,25 В, Рвых = 4,5 Вт Uвых = 0,45 В, Рвых = 0,05 Вт Uвых = 3,16 В, Рвых = 2,5 Вт |
> 10 % > 2 % > 2 % |
| 7 | Коэффициент усиления по напряжению при Т= -10…+55°С | 45 |
| 8 | Входное сопротивление при Uп = 9 В, fвх = 1 кГц | 30 кОм |
| 9 | Диапазон рабочих частот | 40…20 000 Гц |
| 10 | Коэффициент полезного действия при Pвых = 4,5 Вт | 50 % |
Предельно допустимые режимы эксплуатации
| 1 | Напряжение питания | 13,5…16,5 В |
| 2 | Амплитуда входного напряжения | > 2,0В |
| 3 |
Постоянное напряжение: на выводе 7 на выводе 8 |
> 15 В 0,3…2,0 В |
| 4 | Сопротивление нагрузки | 4 Ом |
| 5 |
Тепловое сопротивление: кристалл-корпус кристалл-среда |
20°С/Вт 100°С/Вт |
| 6 | Температура окружающей среды | -10…+55°С |
| 7 | Температура кристалла | + 85 °С |
Общие рекомендации по применению
Не допускается эксплуатация микросхемы без дополнительного теплоотвода
при мощности в нагрузке более 0,27 Вт. При температуре корпуса
выше 60°С максимальная рассеиваемая мощность рассчитывается по
формуле
Р=(150-Ткорп)/20, Вт (с теплоотводом),
где Ткорп - температура на поверхности теплоотвода у
основания пластмассового корпуса микросхемы.
Допускается кратковременное (в течении 3 мин) увеличение напряжения питания до 18 В. Подача постоянного напряжения от внешнего источника на выводы 5, 6 и 12 микросхемы недопустима. Выходное сопротивление источника питания должно быть не более 0,05 Ом.
Литература
Микросхемы для бытовой радиоаппаратуры: Справочник /И. В. Новачек, В. М. Петухов, И. П. Блудов, А. В. Юровский. - Москва: КУБК-а, 1995г. - 384с.:ил.
Интегральные микросхемы и их зарубежные аналоги: Справочник. Том 2./А. В. Нефедов. - М.:КУБК-а, 1996г. - 640с.:ил.
Аналоговые интегральные микросхемы: Справочник /А .Л. Булычев, В. И. Галкин, В. А. Прохоренко. - 2-е издание, переработанное и дополненное - Минск: Беларусь, 1993г. - 382с.
| Навигатор: QRZ.RU > Радиолюбительская справочники > Справочник по отечественным микросхемам |

