Что-то не так?
Пожалуйста, отключите Adblock.
Портал QRZ.RU существует только за счет рекламы, поэтому мы были бы Вам благодарны если Вы внесете сайт в список исключений. Мы стараемся размещать только релевантную рекламу, которая будет интересна не только рекламодателям, но и нашим читателям. Отключив Adblock, вы поможете не только нам, но и себе. Спасибо.
Как добавить наш сайт в исключения AdBlockРеклама
Параметры интегральной микросхемы К174УН8
| Навигатор: QRZ.RU > Радиолюбительская справочники > Справочник по отечественным микросхемам |
Корпус ИМС К174УН8
Принципиальная схема ИМС К174УН8
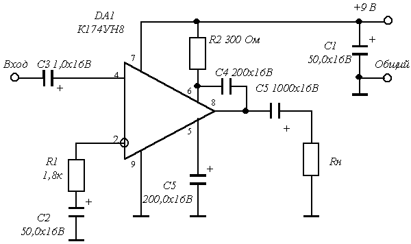
Типовая схема включения ИМС К174УН8
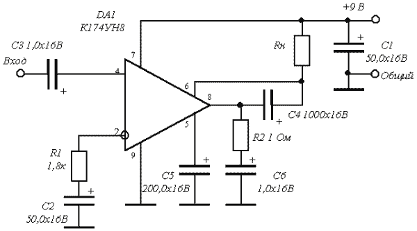
Схема включения ИМС К174УН8 с заземленной нагрузкой
Электрические параметры
Предельно допустимые режимы эксплуатации
Общие рекомендации по применению
Литература
Микросхема представляет собой усилитель мощности низкой частоты с номинальной выходной мощность до 2 Вт на нагрузку 4 Ом. Содержит 30 интегральных элементов. Конструктивно оформлены в корпусе типа 201.9-1. Масса не более 2,0 гр.
Корпус ИМС К174УН8
1 - коррекция Icc выходных транзисторов; 2 - обратная связь;
3 - теплоотвод;
4 - вход;
5 - фильтр;
6 - вольтодобавка;
7 - питание +Uи.п.;
8 - выход;
9 - общий -Uи.п..
Принципиальная схема ИМС К174УН8

Типовая схема включения ИМС К174УН8

Схема включения ИМС К174УН8 с замленной нагрузкой

Электрические параметры
| 1 | Номинальное напряжение питания | 12 В ± 10% |
| 2 | Ток потребления при Uп = 12 В, Rн = 4 Ом, Uвх = 0 В | 15 мА |
| 3 | Коэффициент усиления при Uп = 12 В, fвх = 1 кГц, Uвх = 0,1 В | 4…40 |
| 4 |
Нестабильность коэффициента усиления напряжения при Uп = 12 В, fвх = 1 кГц, Rн = 4 Ом |
20 % |
| 5 |
Коэффициент гармоник при Uп = 12 В, Rн = 4 Ом, fвх = 1 кГц Uвых = 2,83 В, Рвых = 2 Вт |
2 % |
| 6 | Входное сопротивление при Uп = 12 В, fвх = 1 кГц | 10 кОм |
| 7 | Выходная мощность при Uп = 12 В, Rн = 4 Ома | 2,5Вт |
| 8 | Диапазон рабочих частот | 30…20 000 Гц |
| 9 | Коэффициент полезного действия при Pвых = 2 Вт | 50 % |
Предельно допустимые режимы эксплуатации
| 1 | Напряжение питания | 13,2 В |
| 2 | Амплитудное значение тока в нагрузке | 1,09 А |
| 3 | Сопротивление нагрузки | 4 Ом |
| 4 |
Тепловое сопротивление: кристалл-корпус кристалл-среда |
60°С/Вт 135°С/Вт |
| 5 | Температура окружающей среды | -25...+55°С |
| 6 | Температура кристалла | +125 °С |
Общие рекомендации по применению
При проведении монтажных операций допускается не более двух перепаек выводов микросхем. Температура пайки 235 ± 5 °С, расстояние от корпуса до места пайки на более 1,5 мм, продолжительность пайки не более 6 с. При эксплуатации микросхемы должна быть предусмотрена защита от случайного увеличения напряжения питания.
Эксплуатация микросхем допускается только с применением теплоотвода. Допускается включение нагрузки относительно общего вывода (с заземленной нагрузкой).
Для устранения высокочастотной генерации необходимо уменьшать индуктивность проводов, соединяющие вывод 7 с источником питания, использовать только короткие провода для соединения с навесными элементами, экранировать провод, соединяющий вход микросхемы с генератором сигналов.
Регулировка коэффициента усиления напряжения на низких частотах осуществляется изменением емкостей конденсаторов С2 и С4, а во всей полосе пропускания - изменением глубины отрицательной обратной связи, регулировкой сопротивления R1 и емкостью C2.
Допустимое значение статического потенциала 200 В.
Литература
Микросхемы для бытовой радиоаппаратуры: Справочник /И. В. Новачек, В. М. Петухов, И. П. Блудов, А. В. Юровский. - Москва: КУБК-а, 1995г. - 384с.:ил.
Интегральные микросхемы и их зарубежные аналоги: Справочник. Том 2./А. В. Нефедов. - М.:КУБК-а, 1996г. - 640с.:ил.
Аналоговые интегральные микросхемы: Справочник /А .Л. Булычев, В. И. Галкин, В. А. Прохоренко. - 2-е издание, переработанное и дополненное - Минск: Беларусь, 1993г. - 382с.
| Навигатор: QRZ.RU > Радиолюбительская справочники > Справочник по отечественным микросхемам |