Что-то не так?
Пожалуйста, отключите Adblock.
Портал QRZ.RU существует только за счет рекламы, поэтому мы были бы Вам благодарны если Вы внесете сайт в список исключений. Мы стараемся размещать только релевантную рекламу, которая будет интересна не только рекламодателям, но и нашим читателям. Отключив Adblock, вы поможете не только нам, но и себе. Спасибо.
Как добавить наш сайт в исключения AdBlockРеклама
Параметры интегральных микросхем К174УН9
| Навигатор: QRZ.RU > Радиолюбительская справочники > Справочник по отечественным микросхемам |
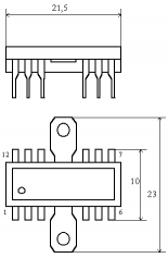
Корпус ИМС К174УН9
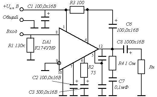
Типовая схема включения ИМС К174УН9
Электрические параметры
Предельно допустимые режимы эксплуатации
Общие рекомендации по применению
Литература
Микросхема представляет собой усилитель мощности звуковой частоты с номинальной выходной мощность 5,0 Вт на нагрузку 4 Ом. В состав микросхемы входят предварительный усилитель; выходной каскад; защиту выхода от коротких замыканий и перегрузки по току; стабилизатор тока. Аналог микросхемы TСA940 (функциональный аналог). Содержит 140 интегральных элементов. Конструктивно оформлена в корпусе типа 2104.12-1. Масса не более 2,5 гр.
Корпус ИМС К174УН4
1 - питание +Uи.п.;4 - вольтодобавка; 5 - коррекция; 6 - обратная связь; 7 - фильтр; 8 - вход; 9 - общий -Uи.п.; 10 - вход датчика тепловой защиты нижнего плеча выходного каскада; 11 - вход датчика тепловой защиты верхнего плеча выходного каскада; 12 - выход. |
Типовая схема включения ИМС К174УН9
Электрические параметры
| 1 |
Номинальное напряжение питания: К174УН9А, К174УН9Б К174УН9В |
18 В ± 10% 15 В ± 10% |
| 2 |
Выходное напряжение fвх = 1 кГц: К174УН9А, К174УН9Б при Uп = 19,8 В К174УН9В при Uп = 16,5 В |
4,7 B 3,7 B |
| 3 |
Входное напряжение при fвх = 1 кГц : К174УН9А, К174УН9Б при Uп = 18 В, Рвых = 5 Вт К174УН9В при Uп = 15 В, Рвых = 2,5 Вт |
50-120 мВ 85 мВ |
| 3 | Напряжение шумов на выходе при Uп = 18 В, Rr = 51 кОм | 1,5 мВ |
| 4 |
Ток потребления: К174УН9А, К174УН9Б при Uп = 18 В К174УН9В при Uп = 15 В |
26 мА 20 мА |
| 5 |
Выходная мощность при Uп = 18 В, Rн = 4 Ома, Кг = 10 % К174УН9А К174УН9Б |
9 Вт 7 Вт |
| 6 |
Коэффициент гармоник при fвх = 1 кГц: Uп = 18 В К174УН9(А,Б) при Uвых = 4,5 В, Рвых = 5 Вт К174УН9(А,Б) при Uвых = 0,45 В, Рвых = 0,05 Вт К174УН9(А,Б) при Uвых = 5,3 В, Рвых = 7 Вт Uп = 15 В К174УН9В при Uвых = 4,25 В, Рвых = 4,5 Вт К174УН9В при Uвых = 0,45 В, Рвых = 0,05 Вт К174УН9В при Uвых = 3,16 В, Рвых = 2,5 Вт |
1 % 2 % 10 % 10 % 2 % 2 % |
| 7 | Входное сопротивление при Uп = 9 В, fвх = 1 кГц | 100 кОм |
| 8 | Диапазон рабочих частот | 40-20 000 Гц |
Предельно допустимые режимы эксплуатации
| 1 |
Напряжение питания: К174УН9А, К174УН9Б К174УН9В |
16,2…19 В 13.5, 16.5 В |
| 2 |
Входное напряжение: К174УН9А, К174УН9Б К174УН9В |
50-145 мВ 120 мВ |
| 3 |
Выходная мощность: К174УН9А, К174УН9Б К174УН9В |
7,0 Вт 4,5 Вт |
| 4 | Рассеиваемая мощность | 8,0 Вт |
| 5 | Сопротивление нагрузки | 4 Ом |
| 6 | Температура окружающей среды | -10…+70°С |
Общие рекомендации по применению
При монтаже микросхемы необходимо предусматривать наименьшую длину соединений между выводами и навесными элементами для уменьшения влияния паразитных связей. Допускается использовать микросхемы только в типовой схеме включения.
При проведении монтажных операций допускается не более трех перепаек выводов микросхемы. Температура пайки 235 ± 5°С, расстояние от корпуса до места пайки на более 1,5 мм, продолжительность пайки не более 6 с.
Допускается использование микросхемы с нагрузкой не менее 3,2 Ом и напряжением питания менее 18 В. При увеличении сопротивления нагрузки и снижении напряжения питания выходная мощность уменьшается. Допускается использовать микросхему при напряжении питании не менее 5 В.
Не допускается эксплуатация микросхемы без дополнительного теплоотвода. При температуре корпуса выше 35°С максимальная рассеиваемая мощность рассчитывается по формуле Р=(150-Ткорп)/12, Вт (с теплоотводом), где Ткорп - температура на поверхности теплоотвода у основания пластмассового корпуса микросхемы.
Типовое напряжение питания для К174УН9А, К174УН9Б - 24 В (Uп = 28 В при отсутствии входного сигнала), К174УН9В - …18 В.
Допустимое значение статического потенциала 30 В.
Литература
Микросхемы для бытовой радиоаппаратуры: Справочник /И. В. Новачек, В. М. Петухов, И. П. Блудов, А. В. Юровский. - Москва: КУБК-а, 1995г. - 384с.:ил.
Интегральные микросхемы и их зарубежные аналоги: Справочник. Том 2./А. В. Нефедов. - М.:КУБК-а, 1996г. - 640с.:ил.
Аналоговые интегральные микросхемы: Справочник /А .Л. Булычев, В. И. Галкин, В. А. Прохоренко. - 2-е издание, переработанное и дополненное - Минск: Беларусь, 1993г. - 382с.
| Навигатор: QRZ.RU > Радиолюбительская справочники > Справочник по отечественным микросхемам |
1 - питание +Uи.п.;