Что-то не так?
Пожалуйста, отключите Adblock.
Портал QRZ.RU существует только за счет рекламы, поэтому мы были бы Вам благодарны если Вы внесете сайт в список исключений. Мы стараемся размещать только релевантную рекламу, которая будет интересна не только рекламодателям, но и нашим читателям. Отключив Adblock, вы поможете не только нам, но и себе. Спасибо.
Как добавить наш сайт в исключения AdBlockРеклама
Самодельный фонарь на светодиодах
Самодельный фонарик на светодиодах
Статья посвящается туристам-радиолюбителям, и всем, кто так или иначе сталкивался с проблемой экономичного источника освещения (например палатки в ночное время). Хотя в последнее время фонарями на светодиодах никого не удивишь, я все же поделюсь своим опытом в создании подобного прибора, а также постараюсь ответить на вопросы тех, кто захочет повторить конструкцию. Примечание: статья рассчитана на "продвинутых" радиолюбителей, хорошо знающих закон Ома и державших в руках паяльник. За основу был взят покупной фонарик "VARTA" с питанием от двух батареек типа АА:
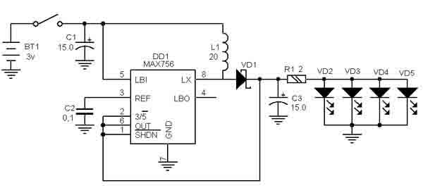
Больше всего в нем мне понравился вращающийся на 360° отражатель, который позволяет освещать любой угол палатки, если фонарик подвесить под куполом. Оставалось доработать фонарик, т.е. оснастить его небольшой схемкой для работы на светодиоды. Поскольку диоды имеют сильно нелинейную ВАХ, задача заключалась в разработке стабилизатора напряжения, который бы обеспечивал постоянную яркость свечения по мере разряда батареи и сохранял работоспособность при возможно более низком напряжении питания. К сожалению, в наших розничных магазинах мне удалось найти только одну микросхему, удовлетворяющую всем моим запросам - это Maxim-овский микромощный повышающий DC/DC конвертор MAX756. По заявленным характеристикам он должен был работать при снижении входного напряжения до 0.7В . Схема включения - типовая:
А вот как выглядит схема в собранном виде:
Весь монтаж выполнен навесным способом. В качестве "опорных" точек служат ножки DIP-микросхемы. Несколько пояснений к схеме: Электролитические конденсаторы - танталовые
ЧИП. Они имеют низкое последовательное сопротивление, что несколько
улучшает КПД. Диод Шоттки - SM5818. Дроссели пришлось соединить два
в параллель, т.к. не оказалось подходящего номинала. Конденсатор С2
- К10-17б. Светодиоды - сверхяркие белые L-53PWC "Kingbright".
Как видно на рисунке, вся схема легко уместилась в пустом пространстве
светоизлучающего узла.
Думаю, что особых пояснений здесь не требуется. Потрошится родная лампочка от этого же фонарика, во фланце с 4-х сторон делаются 4 пропила (один там уже был). 4 светодиода располагаются симметрично по кругу с некоторым растопыром для большего угла охвата (пришлось немного подпилить их у основания). Плюсовые выводы (так получилось по схеме) припаиваются на цоколь возле пропилов, а минусовые вставляются изнутри в центральное отверстие цоколя, обрезаются и тоже пропаиваются. В результате получается такой вот "ламподиод", встающий на место обычной лампочки накаливания. И в заключение, о результатах испытаний. Для тестирования были взяты полудохлые батарейки, чтобы быстрее довести их до финиша и понять, на что способен новоиспеченный фонарь. Измерялось напряжение батарей, напряжение на нагрузке и ток через нагрузку. Прогон начинался с напряжения батареи 2.5В, при котором светодиоды напрямую уже не горят. Стабилизация выходного напряжения (3.3В) продолжалась вплоть до снижения напряжения питания до ~1.2В. Ток нагрузки при этом составлял около 100мА (~ по 25мА на диод). Затем выходное напряжение начало плавно снижаться. Схема перешла в другой режим работы, при котором она уже не стабилизирует, а выдает на выход все, что может. В таком режиме она проработала до напряжения питания 0.5В! Выходное напряжение при этом упало до 2.7В, а ток со 100мА до 8мА. Диоды все еще горели, но их яркости хватало только на освещение замочной скважины в темном подъезде. После этого батарейки практически перестали разряжаться, т.к. схема перестала потреблять ток. Погоняв схему в таком режиме еще минут 10, мне стало скучно, и я ее выключил, т.к. дальнейший прогон интереса не представлял. Яркость свечения сравнивалась с обычной лампочкой накаливания при такой же потребляемой мощности. В фонарик вставлялась лампочка 1В 0.068А, которая при напряжении 3.1В потребляла приблизительно такой же ток, что и светодиоды (около 100мА). Результат в пользу светодиодов однозначно. Часть II. Немного о КПД или "Нет предела совершенству".Прошло больше месяца с тех пор как я собрал свою первую схему для питания светодиодного фонарика и написал об этом в вышеизложенной статье. К моему удивлению, тема оказалась очень популярной, судя по количеству отзывов и посещений сайта. С тех пор у меня появилось некоторое понимание предмета :) , и я счел своим долгом подойти к теме более серьезно и провести более тщательные исследования. На эту мысль меня навело также и общение с людьми, решавшими подобные задачи. О некоторых новых результатах я и хочу рассказать. Во-первых, мне следовало бы сразу измерить КПД схемы, который оказался подозрительно низким (около 63% при свежих батарейках). Во вторых, я понял главную причину такого низкого КПД. Дело в том, что те миниатюрные дроссели, что я использовал в схеме, имеют чрезвычайно высокое омическое сопротивление - около 1.5ом. Ни о какой экономии электроэнергии с такими потерями не могло быть и речи. В-третьих я обнаружил, что величина индуктивности и выходной емкости тоже сказываются на КПД, хотя и не так заметно. Использовать стержневой дроссель типа ДМ как-то не хотелось из-за его большого размера, поэтому я решил изготовить дроссель самостоятельно. Идея проста - нужен маловитковый дроссель, намотанный относительно толстым проводом, и в то же время достаточно компактный. Идеальным решением оказалось кольцо из µ-пермаллоя с проницаемостью порядка 50. В продаже есть готовые дроссели на таких колечках, широко используемые во всевозможных импульсных БП. В моем распоряжении оказался такой дроссель на 10мкГ, имеющий 15 витков на кольце К10х4х5. Перемотать его не было никаких проблем. Индуктивность пришлось подобрать по измерению КПД. В диапазоне 40-90мкГ изменения были очень незначительные, меньше 40 - более заметные, а на 10мкГ стало совсем плохо. Поднимать выше 90мкГ я не стал, т.к. возрастало омическое сопротивление, а более толстый провод "раздувал" габариты. В итоге, более из эстетических соображений, я остановился на 40 витках провода ПЭВ-0.25, т.к. они ровно улеглись в один слой и получилось около 80мкГ. Активное сопротивление получилось около 0.2 ом, а ток насыщения по расчетам - более 3А, что хватает за глаза.. Выходной (а заодно и входной) электролит я заменил на 100мкФ, хотя без ущерба для КПД можно уменьшить и до 47мкФ. В результате конструкция претерпела некоторые изменения, что, впрочем, не помешало ей сохранить свою компактность:
Схему я приводить не буду, т.к. она не изменилась, изменились лишь соответствующие номиналы. После доработки схемы, для полноты картины, я не поленился проделать лабораторную работу и снял основные характеристики схемы:
Глядя на все эти характеристики можно сказать, что фонарь уверенно
светит при спаде питающего напряжения до 1В без заметного снижения яркости,
т.е. схема фактически отрабатывает трехкратную просадку напряжения.
Обычная лампочка накаливания при таком разряде батарей уже вряд ли будет
пригодна для освещения. Если что-то кому-то осталось неясным - пишите. Отвечу письмом, и\или дополню данную статью. Владимир Ращенко, E-mail: rashenko (at) inp.nsk.su май, 2003г.. А что дальше? Как сделать еще более крутую фару?Об этом - следующая статья >> (только для специалистов) :-) |
|||||||||








