Что-то не так?
Пожалуйста, отключите Adblock.
Портал QRZ.RU существует только за счет рекламы, поэтому мы были бы Вам благодарны если Вы внесете сайт в список исключений. Мы стараемся размещать только релевантную рекламу, которая будет интересна не только рекламодателям, но и нашим читателям. Отключив Adblock, вы поможете не только нам, но и себе. Спасибо.
Как добавить наш сайт в исключения AdBlockРеклама
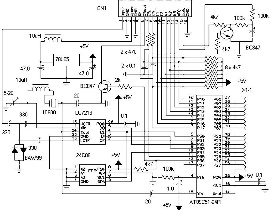
Цифровая шкала ";Герань-2";
Цифровая шкала "Герань-2"
Скачать в одном Word-файле (90 кб) Вниманию радиолюбителей предлагается новая цифровая шкала Герань-2. Выполненая на новой элементной базе с применением специализированых микросхем она намного превосходит свою предшественницу – шкалу Герань по всем праметрам. Учтены пожелания и просьбы радиолюбителей. Технические характеристики цифровой шкалы Герань-2:Количество разрядов ………………………………….6 Абсолютная погрешность ………………….+- единица мл.разр Входное напряжение: Входное сопротивление ………………………………500 кОм Шкала предназначена для использования в радиолюбительской аппаратуре связи КВ и УКВ диапазонов, а также в качестве автономного частотомера с автоматическим выбором пределов измерения. Помимо измерения и индикации частоты, шкала имеет функцию индикации расстройки, часы, телеграфный ключ с памятью. В отличии от шкалы Герань, по многочисленным просьбам, применяются индикаторы большего размера зеленого цвета с высотой знака 15 мм. Изменения коснулись и некоторых функций. Для уменьшения уровня помех от шкалы и уменьшения габаритных размеров, элементы расположены на двух, одинаковых по размерам печатных платах, включая индикаторы и кнопки. Получился отдельный полнофункциональный малогабаритный модуль, которому можно найти место почти в любом аппарате. Для упрощения использования функций по сравнению предыдущей шкалой, увеличено количество кнопок до восьми, которыми осуществляется управление всеми функциями шкалы, включая оперативную регулировку скорости телеграфного ключа и прямой доступ к ячейкам памяти. Добавлена функция учета и синтеза телеграфным кодом номера связи для работы в CONTEST. Для часов применен цифровой корректор, позволяющий оперативно отрегулировать точность хода до 0.01 сек / сутки. Благодаря 8 ячейкам памяти для частоты ПЧ, было решено отказаться
от многовходового варианта. Предусмотрены все возможные варианты комбинаций
измеренной частоты и выбранной ячейки частоты ПЧ, из предварительно
записанных в память. В узле ЦАПЧ применяется широтно-импульсный метод преобразования. Предусмотрена возможность использовать внешний источник напряжения 5 – 30 В для системы ЦАПЧ имеющийся в аппарате и варикап для расстройки. Открытый коллектор выхода телеграфного ключа позволяет подключать
реле до 25В и током срабатывания до 150 мА. Условия приобретения ЦШ,а также ответы на все интересующие вопросы можно узнать по адресу: Тищенко Владимир Тимофеевич, а/я 20, г.Северодонецк-4, Луганская обл.,
93404, Украина. Инж.Тищенко В.Т. UR1MI Рис.1 (Щелкните мышью для увеличения) Будут вопросы, пожелания, предложения - пишите. |
