Широкополосный
ЧМ радиоприемник
Приемник частотно модулированного сигнала на диапазон 36МГц - 920МГц. Приемник
строился для наблюдения за работой волгоградских радиолюбителей - ультракоротковолновиков
( 144-146МГц), и так как из приборов для настройки был только китайский
АВОметр (и советский телевизор - см. ниже) пришлось применить покупной
блок ВЧ - селектор каналов, для преобразования звука по первой ПЧ; собирается
единственный самодельный блок - УПЧ звука с ФАПЧ из журнала РАДИО 11/89
с.48 авторы В. Богданов, В. Павлов (как упростить и печатная плата см.
ниже), УНЧ любой (применялась готовая плата УЗЧ телевизора на К174УН7).
УПЧ с фазовой автоподстройкой необходим т.к. селектор выделяет очень широкую
полосу сигнала - 7МГц, а нужно детектировать 15кГц, из опробованных конструкций
именно указанный УПЧ с ФАПЧ эффективно держит сигнал.
Чувствительность и избирательность определяются селектором каналов, который
вы сможете достать.
По субъективным данным, принимаются на кусок провода 1м протянутый от
окна, в микрорайоне высотной застройки, почти центр города:
- домашние радиоудлинители диапазона 36-49МГц в радиусе 150м;
- Волгоградводоканал, Скорая помощь - по району,
- Волгоград-Волжский такси по вызову 36-42МГц (рст "Лен")
= это на первом (I-II по справочнику) диапазоне селектора до первого
ТВ канала.
- До пятого ТВ канала: Репитеры 144,5 и 145,675МГц ультракоротковолновиков
и радиолюбители 144-146МГц из примыкающих районов,
- Волгоградская милиция и ГИБДД на 148МГц,
- военные каналы и каналы ФАПСИ до 160МГц проданные нефтяным компаниям
под телефоны и используемые полунезаконными транковыми радио(станциями)телефонами,
- пейджинговые передачи - попробуйте дешифровать например программой
POCSAG из Интернета,
- за телеканалами - 300-400МГц (СКМ-24 не ловит) транковые рст и радиотелефоны
дальнего действия, все из примыкающих районов, некоторые за 30км = это
на втором (III) диапазоне селектора.
- До 21 ДМВ ТВ канала – федеральная сотовая сеть "Сотел" 450-470МГц
(Сотовый, стандарта NMT=450) (весь город),
- за ДМВ телеканалами домашние радиоудлинители ~650МГц радиус 350м,
- в конце 825-870МГц - сотовая сеть "Юнисел" (Индиго) (сотовый,
стандарта AMPS) ловится только при подаче на настройку селектора 33-35В
вместо 28В и по опыту на 4-х селекторах из 5-и = это третий (IV-V) диапазон
(или СКД-24) ;
- разумеется, принимаются все УКВ, FM радиостанции и звук ТВ.
Учтите, что началу диапазона (I-II= 36МГц, III= 120МГц, IV-V= 430МГц)
соответствует 0В на управлении варикапами, концу диапазона (I-II= 110МГц,
III= 230,,,400МГц, IV-V= 900МГц) +33,,,35В.
На 2002 год стоимость комплектующих приобретенных на Волгоградском радиорынке
составила:
- Селектор каналов ( СК-В-41 новый ) за 100руб (СКМ-24+СКД-24 за 80руб;
- безродный азиатский селектор с выдранным антенным гнездом за 10руб);
- 2 блока резисторов настроек с блоками кнопочных переключателей от
видика ВМ-12 за 40руб;
- Микросхемы, транзисторы, КРЕНки около 50руб;
- остальное - радиолюбительский хлам - позаимствуйте у знакомых или
готовьте еще 50-100руб для рынка;
- итого 280руб за приемник, предлагаемый Московскими
фирмами, торгующими спецтехникой за 450у.е. минимум
(если рядом нет милиции).
Для радиолюбителей С Большим опытом перечня купленных деталей достаточно
для изготовления, поэтому они могут дальше не читать, остальным расскажу
путь пройденный при изготовлении.
Как сделать приемник.
Блок схема приемника

Рис.1. Блок схема приемника (Щелките мышью для получения
большого изображения)
Для начала изготавливаем УПЧ звука с ФАПЧ – см. журнал РАДИО 11/89 с.48.
Принципиальная схема усилителя:

Упрощаем имеющуюся схему так:
- Оставляем только два контура фильтра ФСС, зачеркнув на схеме детали
С6, С7, L3, L4. Теперь левый вывод С8 идет от верхнего вывода L2 (низ
L2 остается заземленным).
- Транзисторы VT1,VT2 КТ339А (в металле) достать трудно, кроме того
с ними почему - то УПЧ самовозбуждается. Применим КТ339АМ (в пластмассе).
- Вместо варикапной сборки VD1 КВС120А1(не достать и нет справочника
с цоколевкой) используем КВС111А или Б с одновременной заменой С19 на
31Пф+/-5% (было 19Пф).
- VT3 КТ3102А меняем на любой КТ315(выпаянный со старой платы).
- КП307 с любой буквой (другие полевые транзисторы не подойдут)
- Все катушки мотаем на каркасах из контуров с платы ПЧ цветного лампового
телевизора – вертикальные, диаметром 7.5 мм с подстроечниками из карбонильного
железа (L7, L8 также, латунный сердечник не нужен). Обрезаем катушки
до 15-20 мм, вплавляем ножки в нужные места основания, экраны обрезаем
также – оставляем нижнюю часть. Внутри экрана поместится часть деталей
контуров (обернутые вместе бумагой, для изоляции). Соответственно меняется
количество витков: L1 и L5 по 8 витков (вместо 11), L2 и L6 также по
2 витка, L7 - 2 витка в 2 провода, L8 – 20 витков (вместо 25). Все можно
мотать проводом 0,2…0,3мм. Рекомендуется с общим проводом соединять
верхний вывод контурных катушек и катушек связи ( на схеме наоборот
-заземлены нижние выводы), и мотать катушки в одном направлении. Катушку
связи мотаем на контурную катушку в верхней ее части.
- Резисторы МЛТ-0.125 с отклонениями +/-10%(вместо 2,2К – 2К или 2К4),
конденсаторы С4,С8, С9, С18, С19=31Пф, С20, С21 применял трубчатые КТ-1
отклонения +/-10%, остальные конденсаторы +100%/–50% дисковые КД или
плоские квадратные К10-7В. Не поленитесь прозвонить АВОметром резисторы
на примерное соответствие номинала и конденсаторы на короткое замыкание
(один К10-7В закоротил питание).
- С16 и выход Uапч не нужен, т.к. есть ФАПЧ и будет ручная подстройка.
Именно с учетом этих деталей выполнена печатная плата. На двухстороннем
фольгированном стеклотекстолите 120х65мм - см рис.


Рис.2. Печатная плата.
Проводники вырезаны снизу, по контуру, резцом для резьбы по дереву –
маленьким V или U образным, ширина реза 1…2мм, вся остальная площадь оставлена
под общий провод. Если хотите, травите плату традиционным способом в хлорном
железе, но оставьте максимум общего провода (соответственно, рисуйте контуры
общего провода сами).
тверстия можно сверлить сломанной иголкой заточенной лопаточкой. Со стороны
деталей отверстия для выводов не соединяемых с общим проводом раззенковываем
до диаметра 2…4мм сверлом 6…12мм.
Обратите ВНИМАНИЕ: место
соединения L1, C4, R4 и место соединения C8, C9, L5 должны быть изолированы
от платы – соединяются только на основании катушки; Также ножки 2,4,6,8,10,11
DA1 изолировать от платы (лучше обрезать). Плату со стороны деталей зачищаем
наждачкой, покрываем раствором канифоли в спирту (делается за 10мин),
облуживаем припоем. Со стороны деталей лучше зачистить только места вокруг
выводов соединяемых с общим проводом. Сначала припаиваем R, C, L и экраны
и контролируем отсутствие коротких замыканий, выводы R и C формуем так,
чтобы деталь на 1…3мм возвышалась над платой, выводы с общим проводом
пропаивать с обоих сторон платы. Примененные микросхемы и транзисторы
можно перепаивать по несколько раз, но все же старайтесь не перегревать
их выводы более 3секунд – паяйте в шахматном порядке, если получилась
плохая пайка подождите 10с. Панельки под микросхемы не применяйте - стоят
как сама микросхема, а надежность соединения низкая. Полевой транзистор
VT4 устанавливаем последним, перед установкой натолкайте между его выводами
фольгу от конфет (и не забудьте вытащить после припайки). Тщательно и
тупо 30…60 минут проверяйте монтаж на соответствие деталей и отсутствие
замыканий. Вход и выход – экранированные провода, лучше коаксиальные.
2 провода питания, причем в плюсовой лучше включить диод Д226 или КД105
чтобы не сжечь при подаче обратного напряжения.
Настраиваем УПЧ :
- На вход сигнал не подаем. Соединяем выход с любым УНЧ: вход магнитофона
на запись, УНЧ стереокомплекса, Lin IN или Mic IN звуковой карты и включаем
этот УНЧ. Присоединяем блок питания 9…12В, если шум с выхода УНЧ вырос,
плата как-то работает, если нет, ищите СВОЮ ошибку.
- Для ориентировки привожу напряжения на транзисторах и микросхемах
при напряжении питания +10В. VT1: К +8,5В, Б +3,9В, Э +3,3В. VT2: К
+3,3В, Б +1,1В, Э +0,5В. VT3: К +10В, Б +3,9В, Э +3,5В. VT4 И +4В, С
+7В, Затвор 0В. DA1: 3,5 +2В, 9 +6,5В, 12,13,14 +2В. DA2: 2 +3В, 3 +3,9В,
5 +10В, 7,8 +2,8В, 10,12 +1В, 11,13 +1,3В. Если отличаются более чем
в 2 раза ищите замыкание на плате или меняйте неисправную деталь.
- На входной провод паяем штекер – например антенный, или просто делаем
петли на сигнальном и общем проводе.
Вскрываем советский телевизор, в котором есть блок СКМ-24 и подсоединяемся
к всегда свободному гнезду с надписью «выход пч», если без штекера то
используем бельевую прищепку для крепления общего провода. Остальные соединения
те же. Сердечники из катушек L1-L6 пока выкрутите. Включаем ТВ на уверенно
принимаемую программу и вращаем сердечник L7, L8, лучше отверткой сделанной
из старой зубной щетки, до появления звука той же ТВ программы.
Затем, вкручивая/выкручивая сердечники в катушки L1-L6, добиваемся максимальной
громкости звука. При 2-х катушках такая настройка получается, поэтому
и избавились от катушки L3L4. Уже теперь в начале 2-го диапазона можно
принять радиолюбителей 144МГц и милицию, а в начале ДМВ диапазона (если
есть СКД-24) сотовая «Сотел».
Теперь можно плату поместить в экран из жести от консервных банок, опаяв
по периметру и сделав верхнюю и нижнюю крышки, тогда еще раз подстройте
по той же методике. Но нормально работает и без экрана.
Теперь общая компоновка.см. рис.1.
Проще всего для основания взять лист ДСП толщиной 10…20мм, разметьте
сами (200х350мм должно хватить), на него будем по месту прикручивать шурупами
блоки, чтобы не валялись где попало. Для лицевой панели можно найти лист
пластика или фанеры 1,5…3мм потом прикрутим с торца основания; на нем
разметьте места под кнопки, динамик, милиамперметр (шкала настройки),
резисторы громкости, РРУ, Ручной подстройки частоты. Блок резисторов настроек
лучше поместить сбоку (хотя бы прикрутить к основанию).
Остальные блоки налаживаем при установке.

Рис.3. Схема блока настроек

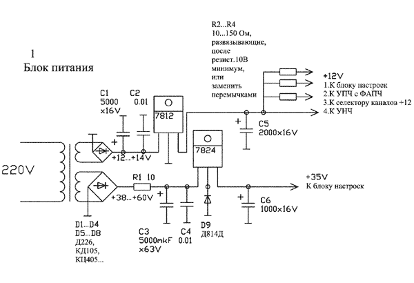
Рис.4. Схема блока питания (Щелките мышью для получения
большого изображения)

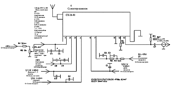
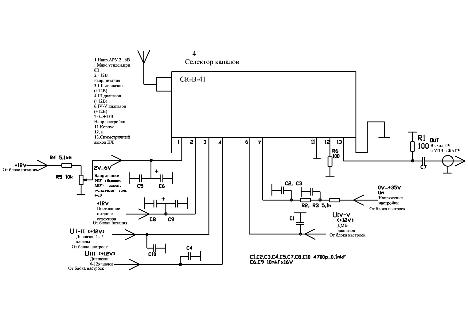
Рис.5. Схема подключения селектора каналов СК-В-41
(Щелките мышью для получения большого изображения)

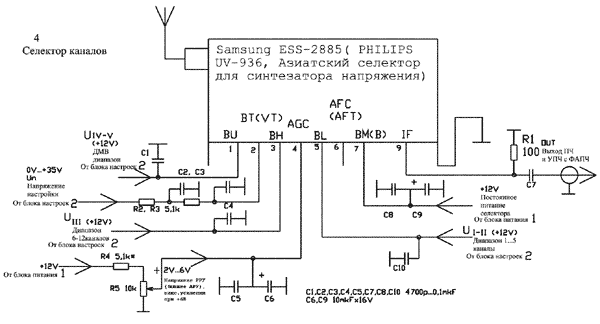
Рис.6. Схема подключения селектора каналов зарубежного
производства (Щелките мышью для получения большого изображения)
- Блок кнопок сенсорного выбора программ от ТВ 3-го
поколения не подходит, т.к. его триггеры не переключаются при нужном
нам напряжении настройки 33…35В, лучший вариант - блок кнопок от ВМ-12,
с 2-я независимыми контактами – один для подключения резистора из блока
настройки, другой для подачи напряжения 12В включения нужного диапазона
(или блок П2К с зависимым включением) см. Bloc_nastroek.gif. Рекомендую
сделать фиксированное включение диапазонов, например 1-2 кнопки 1-й
диапазон, 3-5 – 2-й, 6-8 – 3-й. Упрощается схема, а перепаять не долго.
- Блок резисторов настроек (8шт) самые стабильные
также от ВМ-12 см. рис.3.. Выпаиваем все кроме многооборотных
резисторов и диодов, причем диоды надо перевернуть т.к. +35В мы подаем
с другой стороны. Можно использовать отдельный блок 8-и резисторов от
ТВ 3-го поколения. Очень плохие большие многооборотные резисторы из
блока по 6шт. например СВП-4-5. Напряжение с выхода блока резисторов
подаем на обычный переменный резистор для оперативной перестройки в
пределах 1-10МГц – это и будет нашей Ручной Подстройкой Частоты, его
номинал придется подобрать от 10кОм для диапазона 825-870МГц, до 50кОм
для диапазона 144-148МГц (не забудьте, что радиолюбители или радиотелефоны
занимают участок диапазона, а многооборотные резисторы при частой перестройке
выходят из строя). Ручная подстройка частоты – R2, он подбирается чтобы
получить нужную полосу оперативной перестройки и зависит от селектора,
например для СКМ-24 4,7К, СК-В-41 47К. Для начала соедините блок кнопок
и блок настроек и подайте на него например 10В, сначала в цепь переключения
диапазонов и АВОметром проконтролируйте правильность соединений, затем
те же 10В в цепь настройки, напряжение должно менятся от 0 до 10В.
- Блок питания придется сделать самостоятельно, т.к. требуются напряжения
+10…12В и +35В, оба стабилизированные см.рис.4. Попробуйте
найти трансформатор который выдает на вторичных обмотках переменное
напряжение 9…20В и 30…50В, если есть надписи на катушке можно пересчитать
напряжения на вторичных обмотках, при 220В на сетевой. Почитайте, например,
РАДИО 4/99 с.38. Трансформаторы звука, ТВЗ-1-9(1) или кадровый ТВК-70(или
110), требуют домотки обмотки 33В: разберите трансформатор и намотайте
пробную обмотку из 10 витков провода 0,1мм (для 33В толще не нужен)
в изоляции, поставьте обратно большинство пластин и замерьте напряжение
на новой обмотке, теперь можно посчитать число витков на 1В и домотать
до 33В, а на ТВЗ можно добавить к имеющейся вторичной обмотке еще 2…3В
(и получим 12В из 9). При сборке мажьте пластины сердечника клеем, чтоб
не гудел. И не забывайте – сетевая обмотка у маломощных трансформаторов
всегда с большим сопротивлением >100 Ом, число витков 1500…2500 (это
не относится к мощным ТС-180 (270), с них можно получить нужные напряжения,
но они слишком громоздки). Трансформатор лучше поместить в отдельной
емкости (например из под моющего средства «Пальмира» или сметаны), чтобы
не нагревал остальные блоки. Выпрямители со стабилизаторами можно поместить
в общем блоке. Если не нравятся КРЕНки сделайте обычные стабилизаторы
на транзисторах со стабилитронами в цепи базы (схемы почти в любом журнале
РАДИО).
- Селектор каналов рекомендую СКВ-41 или азиатский с настройкой от синтезатора
напряжения (от синтезатора частоты не подойдет, тем более он в 2 раза
дороже) см. рис.5 и рис.6.. Про СК-В-41
почитайте РАДИО 3/90 с.43-44(описан СК-В-40 - 2-а входа, а СК-В-41 вход
совмещен). Про разводку и подключение азиатских и европейских селекторов
см. РАДИО 2/98, 3/98, 7/99 и см. схемы зарубежных ТВ, например в журнале
РАДИОЛЮБИТЕЛЬ 12/91, если берете селектор сравните разводку ножек от
антенного гнезда, рядом с ножкой обычно 2-3 буквы: 1-BU(+12В ДМВ), 2–BT(0…+33В
настройки), 3-BH(+12В Диапазон1), 4-АGC(АРУ +3…+6В), 5-BL(+12В Диапазон
2), 6-AFC(АПЧГ, можно не использовать), 7-BM(+12В, постоянное питание
селектора), 8-пропущена, 9-IF(выход ПЧ на УПЧ с ФАПЧ). Хуже всех оказался
Philips UV936 – диапазон 36-39МГц и 825-870МГц не принимает, работая
строго в рамках ТВ диапазона. Подключение селекторов СКМ-24 и СКД-24
можно посмотреть на схемах советских полупроводниковых ТВ, там же есть
печатная плата, сигналы управления селекторами те же (разумеется другая
разводка), только отсутствует +12В постоянного питания. Селектор СК-В-41
или азиатский устанавливаем на простенькую платку из пластины фольгированного
стеклотекстолита (если 2-х стороннего, раззенковать отверстия), вырезав
пятачки диаметром 3…5мм резцом, вокруг отверстий просверленных по штырькам
выводов селектора. Выводы селектора лучше припаять непосредственно,
селектору это не повредит, а с разъемом много возни. Обвязку селектора
RC фильтрами по питанию делаем на вырезанных пятачках.
- Сигнал НЧ с выхода УПЧ можно усилить любым УНЧ (использовался УНЧ
из блока управления БУ-3, БУ-4, БУ-14 ТВ на К174УН7), достаточно даже
простейшего самодельного на К174УН4, УН7, УН14 см. рис.7.

Рис.7. Принципиальная схема варианта исполнения УНЧ
на К174УН14
Извините за отсутствие схемы "Усилителя ПЧ звука с ФАПЧ" из
журнала Радио номер 11 за 1989 год страницы 48-49. Сканера, к сожалению,
не смог найти. Если номера за 1989г. в вашей районной библиотеке списаны,
придется поискать журнал на радиорынке, у знакомых, или в ближайшем Радиоклубе,
например в Волгоградском радиоклубе "Колос" не отказывают даже
человеку с улицы.
Данный текст распространяйте вместе с рисунками (см. выше) свободно,
если есть возможность, пожалуйста, вставьте сосканированный лист (разворот)
48-49 из Радио 11/89. На абсолютное авторство не претендую, т.к. саму
идею (с указанием страницы) подсказал знакомый, бывший инженер волгоградского
спец(электронного) предприятия "Авроры".
Disclaimer (отмазка)
Прочтите статью УК РФ касающуюся приемников принимающих сигналы не предназначенные
для общего пользования, и договоримся что нам нужен приемник принимающий
все звуковое сопровождение ТВ, FM-1 и FM-2 ( т.к. все равно вводим Ручную
Регулировку Усиления ВЧ – например резистор под шлиц – и при напряжении
РРУ менее 4В ничего кроме ТВ и FM поймать не сможем, а при Uрру=5…8В ловим
местных радиолюбителей 144МГц, «что позволяет заинтересовать молодое поколение
радиолюбительством, чьи кадры стремительно стареют».
Статья 138. Нарушение тайны переписки, телефонных переговоров,
почтовых, телеграфных или иных сообщений
1. Нарушение тайны переписки, телефонных переговоров, почтовых, телеграфных
или иных сообщений граждан -
наказывается штрафом в размере от пятидесяти до ста минимальных размеров
оплаты труда или в размере заработной платы или иного дохода осужденного
за период до одного месяца, либо обязательными работами на срок от ста
двадцати до ста восьмидесяти часов, либо исправительными работами на срок
до одного года.
2. То же деяние, совершенное лицом с использованием своего служебного
положения или специальных технических средств, предназначенных для негласного
получения информации, - наказывается штрафом в размере от ста до трехсот
минимальных размеров оплаты труда или в размере заработной платы или иного
дохода осужденного за период от одного до трех месяцев, либо лишением
права занимать определенные должности или заниматься определенной деятельностью
на срок от двух до пяти лет, либо арестом на срок от двух до четырех месяцев.
3. Незаконные производство, сбыт или приобретение в целях сбыта специальных
технических средств, предназначенных для негласного получения информации,
- наказываются штрафом в размере от двухсот до пятисот минимальных размеров
оплаты труда или в размере заработной платы или иного дохода осужденного
за период от двух до пяти месяцев, либо ограничением свободы на срок до
трех лет, либо лишением свободы на срок до трех лет с лишением права занимать
определенные должности или заниматься определенной деятельностью на срок
до трех лет.
Прислал Miha miha002 (at) vistcom.ru |