LAB599.RU — интернет-магазин средств связи
EN FR DE CN JP
QRZ.RU > Технические справочники > Справочник по отечественным микросхемам. > Параметры интегральных микросхем 1008 серии > КР1008ВЖ4 - формирователь тонального сигнала для вызывного устройства

КР1008ВЖ4 - формирователь тонального сигнала для вызывного устройства

Навигатор: QRZ.RU > Радиолюбительская справочники > Справочник по отечественным микросхемам

Корпус КР1008ВЖ4
Назначение выводов КР1008ВЖ4
Структурная схема КР1008ВЖ4
Описание работы КР1008ВЖ4
Типовые рабочие характеристики КР1008ВЖ4
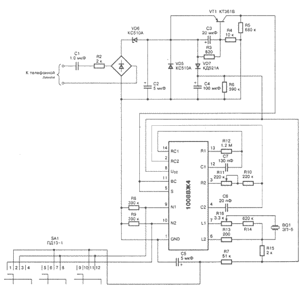
Схема применения КР1008ВЖ4
Электрические параметры
Предельно допустимые режимы эксплуатации
Зарубежные аналоги
Литература


     Микросхема КР1008ВЖ4 - это формирователь тонального сигнала для вызывного устройства. Позволяет воспроизводить три различных мелодии вызывных сигналов со следующим соотношением частот: 5:6, 4:5, 4:5:6. Имеет малую потребляемую мощность. Обеспечивает ступенчатое нарастание громкости вызывного сигнала. Выполнена по КМОП-технологии. Корпус типа 201.14-1.



Корпус КР1008ВЖ4

2205.48-1 package view



















Назначение выводов КР1008ВЖ4

назначение выводов

Структурная схема КР1008ВЖ4

структурная схема

Описание работы КР1008ВЖ4

    Вызывной сигнал, поступающий на вход ВС, запускает генератор тактовой частоты. По истечению трех периодов тактовой частоты и при наличии вызывного сигнала на входе ВС запускается генератор тональной частоты. Интегральная схема обеспечивает подавление импульсных помех по входу ВС длительностью менее 25 мс. Тональная частота делится программируемым делителем частоты, в зависимости от кода ноты, на 20, 24 или 30 и поступает на выход в виде меандра, соответствующего ноте. Нота выбирается двухрядным двоичным кодом на выводах N1 и N2. При этом подача на оба входа логического ноля приводит все триггеры в исходное состояние. Высота звука вызывного сигнала определяется частотой тонального генератора. Скорость чередования нот происходит с частотой, вчетверо меньше частоты тактового генератора. Выходной сигнал формируется на выходах L1 и L2 таким образом, что при соответствующей схеме включения нагрузки обеспечивается ступенчатое нарастание уровня громкости: первая посылка - малый уровень, вторая посылка - средний, третья и последующие посылки - максимальный. Данный режим обеспечивается благодаря тому, что во время первой посылки на выводах L1 и L2 формируются синфазные сигналы, во время второй - сигнал присутствует только на выводе L2, во время третьей - противофазные сигналы. Подстройка генераторов тональной и тактовой частоты осуществляется внешними RC-элементами, подключаемыми к входам R, C, RC. При подаче на вход S высокого уровня, ИС осуществляет формирование непрерывного тонального сигнала.



Типовые рабочие характеристики

рабочие характеристики

Схема применения

схема применения

Электрические параметры при Т=25 ° C
1 Входной ток низкого уровня (IIL)
    при UCC=15 В, CL=2000 пФ на выводах 2,5,9,10,11,14
 
less or equally -0,5 мкА
2 Входной ток высокого уровня (IIH)
    при UCC=15 В, CL=2000 пФ на выводах 2,5,9,10,11,14
 
less or equally 0,5 мкА
3 Выходное напряжение низкого уровня (UOL)
при UCC=6 В, UIH=5 В, RL=1,5 кОм, CL=200 пФ на выводах 6, 7
 
less or equally 1,25 В
4 Выходное напряжение высокого уровня (UOH)
при UCC=6 В, UIH=5 В, RL=1,5 кОм, CL=200 пФ на выводах 6, 7
 
more or equally 4,75 В
5 Ток потребления (ICC) при UCC=6 В less or equally 50 мкА
6 Выходное напряжение низкого уровня (UOL)
при UCC=15 В, UIH=14 В, RL=1,5 кОм, CL=200 пФ на выводах 6, 7
 
less or equally 1,5 В
7 Выходное напряжение высокого уровня (UOH)
при UCC=15 В, UIH=14 В, RL=1,5 кОм, CL=200 пФ на выводах 6, 7
 
more or equally 13,5 В
8 Ток потребления (ICC) при UCC=15 В less or equally 100 мкА


Предельно допустимые режимы эксплуатации

1 Напряжение питания U1, U2 6...15 В
2 Входное напряжение U1 -0,3...UCC+0,7 В
3 Частота следования импульсов тактовых сигналов fCLC less or equally 400 кГц
4 Предельная температура среды TA max -60...85 ° C
5 Выходной ток IO less or equally 10 мА
6 Допустимое значение электростатического потенциала не более 30 В
7 Рабочий диапазон температур TA = -25...70 ° C
8 Температура пайки TL не более 280 ° C plus minus


Зарубежные аналоги

Прототипом КР1008ВЖ4 являетсяS2561



Литература

Интегральные микросхемы: Микросхемы для телефонии. Выпуск 1 - М.:ДОДЭКА, 1994г.,256 с. - ISBN-5-87835-003-3

Отечественные микросхемы и зарубежные аналоги Справочник. Перельман Б.Л.,Шевелев В.И. "НТЦ Микротех", 1998г.,376 с. - ISBN-5-85823-006-7


Навигатор: QRZ.RU > Радиолюбительская справочники > Справочник по отечественным микросхемам

Партнеры